少老师好湿好滑真紧好爽免费,好舒服小雪快深点小说,国产精品se,岳的乱系列18部分部分

無憂MBA論文網MBA論文 > MBA課程論文 > 財務管理 > 正文

IPO企業董事會特征與財務盈余質量的相關性實證研究

時間:2018-07-21 來源:51mbalunwen.com作者:lgg
本文是一篇財務管理論文,財務規劃與預測的典型工作流程通常從建立財務目標開始,財務目標通常與近期和長期目標(3~5年)相關,且常常與有形的硬指標相聯系。然后使用整合的財務報表對財務目標建立模型??煽紤]把收入、盈利能力和現金流作為關鍵的財務和非財務指標。(以上內容來自百度百科)今天為大家推薦一篇財務管理論文,供大家參考。
 
1 緒 論
 
1.1 選題背景及研究意義
IPO中文翻譯為首次公開募股,是指一家企業或公司第一次向社會公眾出售股份,IPO 的募集與審核節奏主要受證監會監管政策、二級股權市場行情以及擬 IPO 項目自身質量的影響,2013 年 IPO 受政策影響暫停一年,2014 年 IPO 重啟,2015 年上半年二級股權市場行情火爆,市場資金容量擴增,項目審核速度加快,高溢價發行狀況凸顯,2015 年下半年二級市場出現劇烈震動,市場資金迅速抽離,出于維穩考慮 IPO 審核暫時停止,2016 年上半年雖恢復審核發行但節奏較慢,2016 年下半年 IPO 審核速度逐步加快,2017 年全年 IPO 審核速度大大加快,通過統計分析近五年 IPO 過會的相關數據,我們發現雖然過會審核節奏受監管當局政策及二級市場環境影響有較大的波動 ,但過會審核通過率一直在 80%-90%左右的范圍內波動,穩定在較高的通過水平,但 2018 年新年開始,IPO 過會審核通過率急轉直下,一到二月份 IPO 過會通過率僅為 41.94%,相對于 2017 年通過率水平接近腰斬,甚至出現同一批次 IPO 審核項目 7 家上會六家被否,多家輔導券商所有項目全軍覆沒的慘烈局面。這其中固然有注冊制改革推遲,證券監管部門加強上會項目審核通過質量的原因,亦有輔導券商業務粗糙,上會項目質量降低的因素。能夠在中國資本市場主板、中小板、創業板公開發行股份并上市的公司,一般都是財務狀況穩健、主營業務突出、盈利能力優越、發展前景良好的公司。以主板 IPO 的審查規則條件為例,其 IPO 發行人必須是依法設立的股份有限公司,并且該公司持續經營需在三年以上,該公司最近三個會計年度的凈利潤為正并且該公司的累計凈利潤超過三千萬元人民幣,該公司經營活動產生的現金流量最近三個會計年度需累計超過五千萬元人民幣,該公司最近三個會計年度營業收入需要累計超過人民幣三億元,并且該公司最近三個會計年度的董事會成員、高級管理層、主營業務、實際控制人未發生重大變化等,IPO 上市審查資格條件看似嚴格,對于準備上市的公司管理層來說,依舊有很大的盈余管理空間,這也是近年來財會領域研究的熱門與重點課題之一。
.........
 
1.2 研究內容
本文分為五章:第一章 緒論,首先對選題背景及研究意義進行介紹,然后簡要介紹本文的研究目標及研究內容,最后闡述本文的研究思路、方法及本文創新。第二章 文獻綜述,較為詳細的梳理研究國內國外關于上市公司董事會特征、上市公司盈余質量管理及上市公司董事會特征與盈余質量相關性的研究文獻,借鑒前人的研究方法、成果,并進行評述,來歸納、完善并創新本文的研究思路與方法。第三章 理論基礎分析與研究假設,較為詳細的介紹并分析前人研究的董事會特征及企業盈余質量相關理論文獻,為本文的研究方向及研究假設的提出提供相關理論支持基礎。第四章 實證研究設計、數據分析及實證研究結果分析,以 2017 年在深圳證券交易所進行IPO 的企業作為原始數據,并分為中小板與創業板兩個目標樣本數據組進行對比分析,對董事會特征變量與盈余質量指數進行描述性統計分析,根據相關性分析的數據及結果構建多元回歸模型。第五章 結論與展望,基于實證數據檢驗及相關結論,分別從董事會特征的不同角度闡述如何改善擬 IPO 企業董事會特征相關數據指標來提高盈余質量評價指數水平以求可以借此提高擬 IPO 企業的過會率,并提出若干政策性建議以豐富該領域的研究理論,最后指出本論文研究的局限性以及可深入研究完善的方向與角度。
.........
 
2 核心概念界定與文獻綜述
 
2.1 核心概念界定
(1)首次公開募股(Initial Public Offerings,簡稱 IPO):是指一家公司或企業第一次將它一定比例的股份向社會公眾出售。通常,擬上市公司的股份需要通過證券經紀商或證券做市商進行銷售,并且是根據相應證券監管機構出具的招股書或登記聲明中約定的條款。當首次公開發行股票并在證券交易所上市的相關工作完成后,社會公眾就可以申請到企業掛牌的證券交易所或者相關報價機構進行買賣交易。(2) 董事會特征: 在現代市場經濟體制中董事會是起著至關重要作用的一個公司治理機構,其兼具委托人和代理人的雙重身份,董事會是由公司股東大會定期選舉產生,董事會所構成的人數不能少于公司的法定代表人數,董事會可以作為解決組織內部代理問題而產生市場途徑,是代理成本約束制度的應對機制。公司的盈余質量直接受董事會運作效率的影響,董事會特征包括董事會規模、獨立董事所占董事會總體的比例、董事長與總經理的兩職合一情況等。通過借鑒前人的研究成果以及對相關影響因素的歸因分析,本文將董事會特征分為獨立性特征、行為性特征、規模性特征等具體表現形式。
........
 
2.2 盈余質量及相關評價方法文獻綜述
盈余質量的概念最早在二十世紀三十年代被提出,到二十世紀七十年代末期,價值投資理念逐漸興起,公司的盈余質量開始逐步受到人們的重視,但是學術界對其內涵及評價標準仍然爭論不一。Hawkins(2008)研究認為,高盈余質量的公司有以下特征:經常性發生的并且與公司基本業務相關的交易帶來收益;持續穩健的會計政策必不可少;凈收益水平和成長與稅法的變動不相關;適當的企業債務水平,未運用資本結構進行相關盈余操縱等。Dechow 和 Schrand(2004)認為盈余質量內涵有以下兩層含義,一是過去會計期間賬面盈余的真實性是由真實盈余的匹配程度所反映的;二是歷史盈余的現金保障水平及其持續性、安全性、成長性和穩定性決定了企業未來凈現金流量數額、時間、或然性的匹配程度。盡管對企業盈余質量的研究已經開展了很多年,但是學術界對于盈余質量仍然爭論不一,由此產生的對盈余質量評價的方法也各有側重。梳理目前大部分對于盈余質量的相關實證研究,盈余質量評價方法主要分為三類:從盈余質量特征的角度評價盈余質量、以應計利潤為基礎評價盈余質量以及基于資本市場的角度評價盈余質量。
.........
 
3 理論分析與研究假設........9
3.1 公司治理理論分析 .............9
3.2 盈余質量理論分析....10
3.3 研究假設 ...........11
4 實證研究.......13
4.1 研究設計 ..........13
4.1.1 數據來源.....13
4.1.2 研究變量......13
4.1.3 模型設計......15
4.2 中小板數據實證分析............16
4.3 創業板數據實證分析 ...........24
4.4 中小板與創業板樣本數據對比分析..........33
5 結論與展望.....35
5.1 研究結論 ...........35
5.2 政策性建議..........36
5.3 研究局限及未來展望 ...........37
 
4 實證研究
 
4.1 研究設計
4.1.1 數據來源
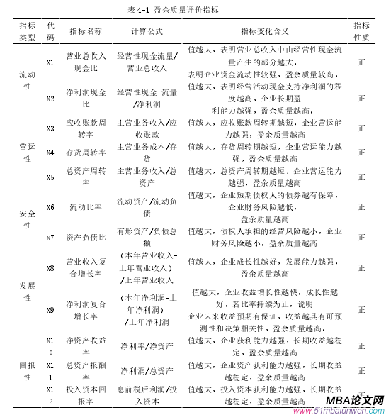
出于數據信息時效性以及數據處理能力等因素的考量,本文選取 2017 年 1 月 1 日至2017 年 12 月 31 之間在深圳 A 股市場 IPO 上市的企業財務數據,在此基礎上剔除數據缺失的公司,并保證所選取的樣本在今后五年內持續經營,退市或破產的風險極小,然后將所遴選的樣本分為中小板與創業板兩個樣本數據模塊,以分別進行數據處理并作對比分析,最后錄得中小板模塊 67 個樣本數據,創業板模塊 116 個樣本數據。本文中計算盈余質量評價指數的財務數據以及描述董事會特征的相關數據來自于choice 金融數據庫以及深圳證券交易所公布的上市公司財務報表,樣本數據收集比較全面,同時真實性和可靠性程度較高,本文對數據的統計分析及相關檢驗主要運用 SPSS21 統計軟件。通過對國內外文獻進行梳理,目前對盈余質量進行計量的方法主要有三種,一是用盈余質量反應系數進行計量,二是基于盈余的持續性和可預測性對未來現金流量進行預測并進行折現來對盈余質量進行計量,三是從應計項目方面來對盈余質量進行計量,三種方法看似從不同方面進行衡量,實際上具有內在的相關性,都是按照“會計信息處理—會計信息的報告—投資者根據報告信息及內幕信息做出判斷,即應計項目的質量越高,則盈余的持續性和可預測性就越強,相關現金流的提升帶動市場反應系數的增大,本文在相關理論及研究成果的基礎上,通過提取上市公司財務報表的基本信息,從企業盈余的流動性、營運性、安全性、發展性和回報性五個方面,提取十二個財務指標,將十二個財務指標數據進行 z-score 標準化(zero-mean normalization)處理,使經過處理后的數據符合均值為 0,標準差為 1 的標準正態分布。
..........
 
結論
 
根據上文理論分析與實證研究結果,我們可以得出一下結論:從董事會規模性特征角度來看,擬 IPO 企業中小板樣本數據與創業板樣本數據中的董事會規模指標與盈余質量評價指數未呈現顯著的線性相關性,故否定假設一,但受制于樣本數據規模與模型選擇的局限性,不排除二者具有非線性相關性,根據理論分析及綜合前人研究成果,我們本文認為董事會規模與盈余質量評價指數可能存在倒“U”型關系,即董事會規模對盈余質量評價指數的影響有一個一階導為 0 的極大值因素,董事會規模過大或規模過小對無論是中小板還是創業板的擬 IPO 上市企業提升自身盈余質量水平都會產生不利影響,故擬 IPO 上市企業應當保持適當的董事會規模以期對提升盈余質量起到正向相關影響。從董事會獨立性特征角度來看,擬 IPO 企業獨立董事比例指標數據與盈余質量評級指數呈現負相關效應,這與前文原假設二正好相反,且中小板樣本數據企業獨立董事比例對盈余質量的的負相關效應要明顯強于創業板樣本數據企業中獨立董事比例對盈余質量的負相關效應。根據理論分析以及前文研究結果,本文認為,獨立董事比例對盈余質量評價指數的影響機理與董事會規模對盈余質量評價指數的影響機理相似,都不是典型的線性相關關系,而是呈現出一定的非線性相關性,具體的相關性形態亦趨近于倒”U”的形態,即獨立董事的比例對盈余質量的影響存在一個一階導為 0 的極大值,獨立董事比例過大或者過小對無論是中小板還是創業板擬 IPO 上市企業提升盈余質量水平都起到不利影響,但受限于樣本數據及模型選擇,具體不利影響的量化因素不在本文的討論范圍之內,擬 IPO 上市企業應將獨立董事比例保持在合理水平范圍內;就兩職合一情況指標分析,中小板樣本數據企業兩職合一指標對盈余質量的影響系數為 0.077,創業板樣本數據企業兩職合一指標對盈余質量的影響系數為 0.060,顯示二者的影響效果相近,中小板樣本數據企業影響系數略大于創業板樣本數據企業影響系數,但二者的影響效果為正相關,與前文假設三正好相反,具體可能原因已在上文進行分析。
..........
參考文獻(略)
?
想畢業,找代寫
在線咨詢 在線留言咨詢
QQ在線
返回頂部
  • 少老师好湿好滑真紧好爽免费 泰来县| 丰镇市| 班戈县| 大竹县| 海口市| 观塘区| 抚顺市| 呼和浩特市| 东平县| 石屏县| 安仁县| 资讯| 丘北县| 邵阳市| 彝良县| 阳东县| 鸡东县| 平罗县| 赣榆县| 滁州市| 杨浦区| 理塘县| 思南县| 海安县| 新宾| 年辖:市辖区| 霍林郭勒市| 石河子市| 保康县| 吴桥县| 武陟县| 汶川县| 邵东县| 佛坪县| 江川县| 泸定县| 武邑县| 乐山市| 鹤山市| 宁陵县| 吉木乃县| http://444 http://444 http://444