少老师好湿好滑真紧好爽免费,好舒服小雪快深点小说,国产精品se,岳的乱系列18部分部分

無憂MBA論文網MBA論文 > MBA課程論文 > 企業戰略管理 > 正文

NC郵政企業管理戰略分析制定

時間:2015-01-24 來源:m.donnamorgan.com.cn作者:admin
第 1 章 導論
 
1.1 選題背景及研究意義
1.1.1 選題背景
我國的郵政有著雙重的性質,它既在社會上發揮承擔著社會普通服務的只能,同時,它也具有公司的性質,要考自身的經營來實現自負盈虧。簡單說,郵政一方面要發揮行政事業單位的職能,另一方面還要作為一個公司實現股東權益最大化。在郵政實施郵電分營的二十五年間,中國郵政主要在發展的過程中進行了業務的分離,經濟結構形式的變換,以及組織機構重建三個重要的環節。中國的郵政經營體制更加貼近市場經濟的脈搏,這個里程碑式的事件就是2006 年中國郵政總公司的建立。這個里程碑標志著中國郵政從傳統的事業單位邁入公司經營的進程。中國郵政迎來了跨越式的發展,隨之而來的是市場競爭的加劇和未來發展是否可持續的問題。
在 1998 年郵政拆分以前,中國郵政的傳統經營項目主要是一些勞動密集型的函件、報刊發行等業務。這種業務的特點是業務收入較低。主營業務收入低的同時,郵政同時還在承擔著國家普遍服務的功能。巨大的壓力下,我國郵政一直處于嚴重的虧損狀態,上個世紀末,中國郵政總公司虧損總額上百億。針對郵政的現實困難國家特別推出了一個扶持郵政的計劃,即“8531”計劃。這個計劃是:在 1999 年國家補貼郵政 80 億元,2000 年國家補助郵政 50 億元,2001年國家補助郵政 30 億元,2002 年國家補助郵政 10 億元,從 2003 年起,國家對郵政不再進行補助,中國郵政進入自主盈虧的階段。如圖 1.1 所示。
..................
 
1.2 研究內容和研究方法
1.2.1 研究內容
課題就中國郵政的改革現狀和 NC 郵政公司的基本情況為切入點,就郵政企業戰略管理的必要性和戰略體系構建的相關內容進行論述,課題主要分為四個大的部分對課題進行論述。
第一部分是導論,主要就 NC 郵政的背景,研究 NC 郵政戰略管理體系的意義,本課題所用的研究方法等內容進行闡述。
第二部分是相關的研究綜述和理論基礎。這部分的內容主要包括國內外對郵政領域的研究和本課題在論證中所使用的相關概念和課題所主要使用的分析模型介紹。
第三部分是課題的主體部分,主體部分從三個方面對課題進行深入的探究、論證和分析。首先對NC郵政企業管理的現狀和問題進行分析,通過PEST、SWOT等分析工具,對 NC 郵政的戰略定位進行闡述,并對 NC 郵政存在的管理問題進行分析;其次,課題對 NC 郵政郵政的戰略管理體系進行設計,從 NC 郵政的戰略管理體系的必要性、戰略管理體系構建原則、戰略管理體系的構成內容等進行論述,特別是對 NC 郵政企業戰略管理體系的速遞模塊進行了詳細的戰略體系分析和構建;最后,為了保障 NC 郵政企業戰略體系的順利實施,提出了 5 點對策建議:第一,培育以戰略管理為導向的企業文化,第二,強化企業戰略管理秩序的保障,第三,建立實施有效的激勵約束機制,第四,建立數據跟蹤和分析系統,第五加強企業戰略管理的培訓。
第四部分是結論展望和致謝部分,就課題研究的成果進行總結,并對下一步的研究做出預測和展望,同時,對幫助課題完成的相關人員致以最誠摯的謝意。
..................
 
第 2 章 相關研究綜述和理論基礎
 
2.1 相關文獻研究綜述
2.1.1 國外研究現狀
進入信息時代,隨著互聯網應用越來越普遍,和電腦、手機等移動設備的普及,現在通訊手段的發達,Email、短信、微信等替代產品的強烈沖擊。尤其是自 2008 年世界性的經濟危機以來,世界上的各個國家政府都面臨著支持郵政企業普遍服務所帶來的巨大的經濟壓力,另一方面,技術的發展普及也使得電子商務得以高速發展,物流配送尤其是速遞的物流配送成為專門化的產業,在現代經濟的相關理論的指導下,世界上許多國家都在進行積極的探索,許多國家的郵政機構變的更加的企業化,和市場的貼合度更高。雖然各個國家現行的都是明顯區別于傳統郵政的新型郵政,但是各國郵政又都有著不同與他國的具體步驟和具體的內容措施,但是大部分國家如西方的英國、法國、德國、美國、加拿大和東方的日本、韓國等國家的郵政改革都在朝著一個相同的大的方向共同發展,這個方向就是郵政改革企業化、商業化。
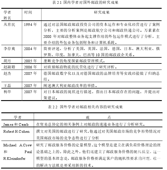
對于各國郵政改革的總體評論的研究成果不多。表 2.1 是國內學者對國外郵政的相關研究成果。表 2.2 是國外學者對郵政相關內容的研究成果。
.................
 
2.2 相關概念和理論模型
2.2.1 相關概念
戰略管理可以被定義為:制定、實施、和評價使組織能夠達到其目標的,跨功能決策的藝術與科學。時間的觀念和系統整體的觀念在企業戰略管理這一概念上得到了充分的體現,除此之外,企業戰略管理還具有以下幾個特點:
1.整體全局性。
戰略管理注重的是基本的方向和企業持續發展所要走的道路;它不糾結與細小的枝節,更注重的是對整體的把握和規劃,從某種意義上講,戰略管理更注重企業長久競爭力的培養而不是簡單的財富積累;戰略管理是一個聯系、發展的概念,是一個動態地不斷與外界信息和物質交換的過程,這個動態的過程不僅整合企業內部的資源,同時整合企業外部有利于企業發展的因素,進而促進企業的發展。
2.客觀現實性。
客觀環境的作用是復雜多樣的,總的歸納起來,作用于企業戰略管理的因素主要有三大類,第一類是環境因素,第二類是企業自身的客觀因素,第三類是企業的主觀因素。這些因素隨著時間的發展環境的變化都是在不斷的變化的,這樣就使得企業戰略管理面對的問題復雜且多樣。因此戰略管理不僅要考慮主觀的各個因素還要考慮客觀方面的各項因素。這要求運用企業戰略管理要立足客觀現實,制定相關符合企業自身條件有利于企業發展的各項措施。
....................
 
第 3 章 NC 郵政企業管理的現狀和問題分析..........20
3.1 企業背景 ..........20
3.1.1 郵政行業背景 .........23
3.1.2 NC 郵政背景...............21
第 4 章 NC 郵政企業戰略管理體系的設計...........34
4.1 NC 郵政企業戰略管理體系構建的必要性............34
4.2 NC 郵政企業戰略管理體系的構建原則..............35
第 5 章 NC 郵政企業戰略管理體系構建的保障機制及對策.......49
5.1 培育以戰略管理為導向的企業文化 ..........49
5.2 強化企業戰略管理執行的保障 .................50
 
第 5 章 NC 郵政企業戰略管理體系構建的保障機制及對策
 
5.1 培育以戰略管理為導向的企業文化
任何企業都有它的企業文化,企業文化是指該企業的信仰、價值觀和已掌握的管理方式的集合,它反映在企業的結構、系統和公司的戰略制定方法中。公司文化的形成不僅來自公司的過去、現在以及公司的員工、技術、物質資源,也源于企業中工作的員工的價值觀、需求和其他目標。每一個企業構成因素都不一樣,因而每一個企業的文化都是獨一無二的。
企業文化影響著企業的各個方面進而影響著企業的業績,對企業文化進行分析十分重要。確切地說,在管理者與員工制定和執行其戰略時,文化具有篩選戰略的功能,它已經成為影響公司戰略制定的幾個關鍵因素之一。
................
 
第 6 章 結論與展望
企業要想獲得突破性的發展,在行業中獲得競爭優勢,就要用過戰略管理體系,自上而下的進行體制改革,通過建立科學、合理、高效的戰略管理制度,企業還將大幅度提升其戰略管理水平和績效水平。目前大型企業集團大多都存在著戰略管理方面的問題,面對激烈的市場競爭,企業必須要從體制上進行改革,運用科學合理的管理手段指導企業進一步發展,為企業的騰飛創建合適的平臺。
本論文通過對 NC 郵政的研究,并根據 NC 郵政企業管理中存在的問題,從宏觀和微觀兩個角度探討了戰略管理理論并對郵政這一獨特行業背景下戰略管理體系進行了較為深入的研究。課題主要從以下幾個方面進行具體的闡述。
(1)論文首先介紹了郵政的特殊性以及郵政在社會經濟中的地位和背景,并較為詳細的從各個方面介紹了 NC 郵政的基本情況,簡要分析了與競爭對手進行競爭和在充滿變化的外部環境中企業戰略管理發揮的重要作用,強調了企業應該自上而下的重視現代管理理念在企業中的應用,指出建立戰略管理體系是企業突破發展困境,獲得更好發展的關鍵。
(2)論文詳細闡述了 SWOT 分析理論的內容,具體詳細的介紹了 SWOT應用情況,為下一步分析、研究、設計 NC 郵政企業戰略管理體系的構建做了理論基礎和鋪墊。
(3)論文通過對 NC 郵政速遞的發展現狀和問題進行分析,討論了以郵政速遞為核心模塊進行運營能力提升的設計,這對 NC 郵政公司其他模塊的戰略體系構建具有很強的借鑒意義。
(4)最后,論文從保障、監督、考核等角度出發,提出了從文化構建、實施保障、約束激勵和加強培訓等幾方面對 NC 郵政企業戰略管理體系構建的對策措施。
參考文獻(略)
相關閱讀
    暫無數據
?
想畢業,找代寫
在線咨詢 在線留言咨詢
QQ在線
返回頂部
  • 少老师好湿好滑真紧好爽免费 九寨沟县| 高州市| 紫云| 梅州市| 九龙县| 嘉禾县| 肇东市| 米泉市| 临夏市| 清流县| 镇江市| 尼勒克县| 太康县| 沙河市| 广安市| 林州市| 蓬安县| 水城县| 昌宁县| 贵州省| 左权县| 满城县| 红河县| 城口县| 平塘县| 岫岩| 富锦市| 马边| 乐山市| 河曲县| 商河县| 南靖县| 巧家县| 河西区| 漳平市| 溧水县| 南昌县| 开原市| 临猗县| 垫江县| 柳河县| http://444 http://444 http://444