少老师好湿好滑真紧好爽免费,好舒服小雪快深点小说,国产精品se,岳的乱系列18部分部分

無憂MBA論文網MBA論文 > MBA畢業論文 > 投資分析 > 正文

基于SEM的裝配式住宅項目投資風險分析

時間:2021-12-27 來源:51mbalunwen作者:vicky
本文是一篇投資分析論文,本文立足于裝配式住宅項目的投資開發,結合裝配式建筑目前發展背景及發展困境,展開對裝配式住宅項目投資風險的深入研究。結合文獻研究法、專家訪談法,識別篩選出影響裝配式住宅項目投資的風險要素,再通過構建結構方程模型(SEM)進行研究分析,最終獲取影響裝配式住宅項目投資的關鍵性風險要素,并從多角度提出了針對性的處理應對策略,為裝配式行業內各參建主體開發建設裝配式項目提供參考。

1  緒論

1.1  選題背景
1.1.1  裝配式建筑發展前景
中國城鎮化速度自改革開放以來不斷加快,隨著大量人口不斷涌入城市,住房問題成為巨大難題。人口對住房的持續需求推動了住宅開發量快速增長;我國住宅建設消耗了大量資源和能源,給資源的供給和生態環境的恢復造成了巨大挑戰和壓力;傳統的建造方式在經濟、質量、安全等方面已經難以滿足現代建設發展的需求,效率低下的傳統建造方式需要進行革新,新型高效建造方式的運用迫在眉睫。另外,隨著人口紅利逐漸消失,人工勞動成本越來越高,給建筑行業的建設成本帶來不小壓力[1]。
為了滿足人口對住房的需求,緩解資源有限性和建筑能耗需求無限性之間的尖銳矛盾,我國自 20 世紀 50 年代起進行建筑工業化的初步探索。此后我國逐漸引入裝配式建造的生產方式,提倡通過產業化的模式生產建筑產品。裝配式建造方式相比傳統建造方式在縮短項目工期、減少人力用工和能源消耗、降低環境污染、提高勞動生產效率、提高項目質量和安全水平等方面具有較大優勢,有利于實現項目經濟、環境和社會效益最大化,促進建筑業可持續發展。
近年來,政府通過持續推行政策來大力發展裝配式建筑。2016 年 9 月,國務院出臺的《關于大力發展裝配式建筑的指導意見》[2]指出要重點完成健全標準規范體系、創新裝配式建筑設計、優化部品部件生產、提高裝配施工水平等任務。2017 年 3 月,住房城鄉建設部出臺的《“十三五”裝配式建筑行動方案》[3]明確要求到 2020 年全國裝配式建筑占新建建筑的比例達到 15%以上。各省市地方政府也陸續響應相關政策,發布相應實施細則推進地方裝配式建筑的發展[4]。據中建協[5]統計,2015 年全國裝配式建筑的建設量約為 3500 萬 m²,2016 年約 1.14 億 m²,2017 年約 1.60 億 m²,2018 年約 2.89 億 m²,2019 年約 4.18 億 m²,2020 年為 6.30 億 m²;裝配式建筑在部分地區已呈現規?;l展態勢。政府正積極采取措施進一步擴大國家裝配式建筑示范城市和國家裝配式建筑產業基地的數量,鼓勵建筑業和房地產業相關企業積極參與,不斷優化完善裝配式建筑產業鏈。開發商作為裝配式建筑產業鏈重要的角色,具有資金和土地資源優勢,是建筑工業化項目市場主導者,主導生產過程中設計、生產、施工等環節。開發商對于裝配式建筑項目積極推進有利于完善裝配式建筑產業鏈,有利于建筑行業健康穩定發展。

1.2  國內外研究現狀
1.2.1  裝配式建筑發展研究現狀
對裝配式建筑的發展問題,國際上已經開始予以關注并且取得一定成果。Wen et al.(2015)指出裝配式住宅項目的技術和現場管理還處于不成熟的階段,在施工過程中存在著許多安全隱患,對施工人員存在一定的威脅[9]。Ganiron(2016)從市場研究的角度出發,發現需求是影響一個產品推廣成功的關鍵,而成本和效益是客戶所追求的,所以裝配式建筑面臨著市場方面的風險[10]。Rahardjo et al.(2012)通過對印度尼西亞巴淡市樓盤班圖爾和萬隆調研發現,預制系統可以節省使用木材,保護生態環境,降低建設成本,是一種綠色建筑形式,但是市場成品價格卻不低[11]。Yabuki & Tongthong  (2017)認為現階段人們對預制裝配式的有效性期望值過高,現實產品卻達不到預期的要求,重要原因之一是人員的技能和經驗不足[12]。Li et al.(2016)基于 SWOT  分析法和物聯網平臺研究了香港的裝配式建筑發展情況,他還用系統動力學的分析方法對裝配式建筑的生產進度風險進行了建模[13]。Li et al.(2016)采用社會網絡分析方法識別和分析了香港裝配式建筑施工進度風險情況[14]。Honget al.(2018)基于成本效益分析的角度進一步研究了阻礙香港的裝配式建筑發展的風險因素[15]。Jorge Navarro-Rubio  (2019)進行裝配式結構生態效率及優化潛力的研究,重復使用的裝配式構件可節約 20%的成本[16]。Samarasinghe T  (2019)進行了裝配式建筑模塊的研究,發現按照單項、分部工程劃分模塊可實現成本的優化[17]。Muhammad Wasim(2020)針對墨爾本本土住宅建筑制造成本展開研究,發現裝配式設計(DFMA 理論)成本效益顯著[18]。Zhikun  Ding(2020)采用 BIM 技術和碳排放測量模型,測量了裝配式住宅建造碳排放量,發現較于現澆工藝裝配式建造工藝可降低 20.11%的碳排放量[19]。

2  裝配式住宅項目投資風險相關理論研究

2.1  裝配式住宅項目
2.1.1  裝配式住宅項目開發背景
住建部統計的年報數據顯示全國新增的裝配式建筑面積得到了急速增長,自 2015年以來年均復合增長率高達 49.99%,而我國整體建筑業新投入開工面積年均復合增長率僅 2.71%。在我國建筑行業新增開工建設面積中,新增裝配式建筑面積比重由 2.70%(2015 年)增至 20.50%(2020 年)。上述的數據分析由此可得,我國的新型裝配式澆筑建材制造產業發展正處于一個剛剛開始起步的關鍵時期,建筑行業向現代工業化的發展趨勢已經完全不可能被阻擋。
投資分析論文怎么寫

我國裝配式住宅項目的迅速增長受三重因素的綜合影響。
第一,區別于現場澆筑工藝相比,裝配式建筑工藝更節能環保。PC 裝配式建筑與現場澆筑建筑相比較,以 30 層的 35%預制率裝配式混凝土建筑項目為例,采取裝配式建筑工藝可節約 35%~40%的水資源消耗,降低 20%~25%的能源消耗,減少 65%~70%的建筑廢物處置量,降低 20%~30%的粉塵水平(PM10)。相比較下,裝配式建筑工藝可大大降低材料消耗浪費,降低資源能源消耗以及減輕對環境的污染。

2.2  風險特點及風險管理理論
2.2.1  風險特點
(1)風險種類
任何項目都存在風險,風險具備普遍性、廣泛性,結合不同研究問題時風險的具體內涵都有所不同。所以,為探究研究問題的具體風險涵義,需要先前確認研究問題所屬的對應研究領域,進而結合對應領域對風險的定義解釋,最終得出風險的具體實際內涵。
在總結上述各類風險相關定義之后,關于風險內涵的解釋分為多種,究其緣由,是因為各專家學者研究風險的問題角度相互之間有區別。然而從各位專家學者提煉出的內涵定義可辨別出,風險從各個角度都具備以下的共性特點:1)各個項目目標的實現都受較多的風險要素影響;2)各個獨立風險事件對應的發生概率或可能性不同;3)各個獨立風險事件所造成的結果影響程度不同。
在風險因素的作用機制中,需要對各環節及其相互作用進行說明。
風險影響因素是指會造成風險影響因素對應的風險事故的出現或可能性增加。針對社會科學的各方面管理問題對其進行深入研究,常常把對建設工程項目中管理風險較高影響大的因素分別將其劃分為政治風險、環境管理風險、規劃性管理風險、市場性管理風險、經濟性管理風險、融資性管理風險、自然性管理風險、組織與經營管理性決策風險、人為性管理風險、技術性管理風險、安全性管理風險。
風險對應事件即指的是風向影響因素相關聯的事件,常表現為經濟虧損、進度計劃滯后、質量偏差等現象。風險對應事件是損失或目標偏差的具體表現。
損失或與目標發生偏差是指因風險對應事件對項目的質量、成本、進度等方面造成損失或者脫離目標的預定值,從而引發項目投資失敗。
風險因素的作用關系中受到廣泛認可的理論有 H. W. Heinrich 多米諾骨牌理論及 W. Haddon 能量釋放理論。兩種理論均建立在風險因素的基礎上,由不同風險事故造成的損失程度各有不同。該理論將風險因素、風險事故、損失作為相互關聯的多米諾骨牌,人為因素占主導;W. Haddon 能量釋放理論對事件設定有可承受的能量限制,當風險風險出現或增加會超出能量限制,引發損失。

3  裝配式住宅項目投資風險要素識別 ................................ 23
3.1  裝配式住宅項目投資風險的識別 .......................................... 23
3.1.1  裝配式住宅項目投資風險特點 ................................... 23
3.1.2  風險管理常用風險識別方法 .................................... 23
4  裝配式住宅項目投資風險要素模型構建 ................................... 38
4.1  結構方程模型方法(SEM) .......................................... 38
4.1.1  結構方程模型方法內容 ................................. 38
4.1.2  結構方程模型方法組成部分 ....................................... 38
5  裝配式住宅項目投資風險關鍵要素應對策略 .................................. 66
5.1  風險應對方法 .................................... 66
5.2  技術類關鍵風險應對策略 ...................................... 68

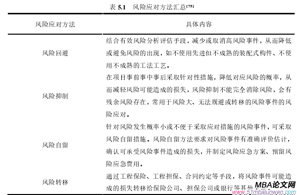
5  裝配式住宅項目投資風險關鍵要素應對策略

5.1  風險應對方法
裝配式住宅項目投資關鍵風險要素與建筑工程項目風險要素本質相符,工程項目風險要素是指影響項目目標實現的不確定因素,而裝配式住宅項目投資的關鍵性風險要素是指影響裝配式住宅項目投資目標實現的不確定因素,故裝配式住宅項目投資的關鍵風險要素的應對適用于工程項目風險控制方法。
投資分析論文參考

6  結論與展望

6.1  研究結論
本文立足于裝配式住宅項目的投資開發,結合裝配式建筑目前發展背景及發展困境,展開對裝配式住宅項目投資風險的深入研究。結合文獻研究法、專家訪談法,識別篩選出影響裝配式住宅項目投資的風險要素,再通過構建結構方程模型(SEM)進行研究分析,最終獲取影響裝配式住宅項目投資的關鍵性風險要素,并從多角度提出了針對性的處理應對策略,為裝配式行業內各參建主體開發建設裝配式項目提供參考。 經本文研究,得出以下結論:
(1)綜合歷史文獻資料,探究了我國建筑業轉向升級發展裝配式建筑的背景原因,結合我國裝配式住宅項目發展困境,確定了裝配式住宅項目的投資風險是影響裝配式建筑行業進一步向前發展的絆腳石,從而體現出對裝配式住宅項目投資風險研究的意義。
(2)為深入研究分析裝配式住宅項目的投資風險,結合風險管理理論及風險分析方法,確認了將文獻研究法及專家訪談法作為本文的風險要素識別方法,將結構方程模型(SEM)作為本文裝配式住宅項目投資風險要素的分析方法。
(3)針對風險要素的識別,首先基于文獻研究法共識別出了 35 項投資風險要素,其次結合專家訪談法對其進行修正,綜合歷史文獻資料及專家訪談意見,共識別篩選出5 大類 28 項投資風險要素,并匯總成裝配式住宅項目投資風險要素清單。
(4)針對風險要素的建模分析,基于結構方程模型(SEM),設定政策類風險、經濟類風險、市場類風險、技術類風險、管理類風險為潛在變量,設定 28 項具體風險要素為測量變量,完成了本文的結構方程理論模型及其對應研究假設。
(5)問卷調研以房地產開發企業、設計單位、施工單位、預制構件供應商、高等院校、政府機構及咨詢公司等單位內從事裝配式建筑工作研究的人員為調研對象,匯總共 324 份有效問卷?;趩柧碚{研得出的調研數據,在通過了 SPSS 軟件的信度、效度檢驗后,使用 AMOS26.0 軟件進行結構方程模型的數據擬合、評價、修正,最終獲得擬合最優的分析模型,且研究假設均成立。
參考文獻(略)
?
想畢業,找代寫
在線咨詢 在線留言咨詢
QQ在線
返回頂部
  • 少老师好湿好滑真紧好爽免费 饶阳县| 融水| 横山县| 尤溪县| 拉孜县| 永胜县| 舒兰市| 孟连| 乌什县| 佛教| 方城县| 兰溪市| 普安县| 颍上县| 涟源市| 越西县| 溧水县| 大石桥市| 咸阳市| 弥渡县| 绥德县| 遂宁市| 临城县| 蒙城县| 清流县| 扎赉特旗| 栾川县| 探索| 阳泉市| 乌兰察布市| 武隆县| 阿克陶县| 五大连池市| 依兰县| 涟水县| 荔浦县| 兴文县| 迁安市| 洛南县| 临漳县| 包头市| http://444 http://444 http://444