少老师好湿好滑真紧好爽免费,好舒服小雪快深点小说,国产精品se,岳的乱系列18部分部分

無憂MBA論文網MBA論文 > MBA畢業論文 > 企業管理 > 正文

中外酒店管理集團企業社會責任履行比較探討

時間:2022-06-05 來源:51mbalunwen.com作者:vicky
本文是一篇企業管理論文,本文以國內外 10 家酒店集團社會責任報告為研究對象,運用 Nvivo12 軟件進行編碼分析,并用對比分析法,對中外國際酒店集團企業社會責任經行了研究分析,整理出了國內外酒店管理集團社會責任履行的主要差異,并分析差異產生的主要原因。
第一章 緒論
第一節 研究背景及研究意義
一、研究背景
中國的酒店業經過四十多年的發展,國內外酒店品牌和自主品牌競相開放,從奢華酒店到普通民宿客棧,從單體酒店到酒店管理集團,品牌繁多。截至到2019 年,中國所有住宿類酒店數量達 25 萬家左右,平均每個地級市擁有 851 家酒店。酒店數量的增多和品牌擴張,伴隨而來的是競爭加劇,酒店業利潤空間被壓縮,經營難度不斷上升。
為了更好的生存和發展,中國酒店企業通過收購、合資等方式不斷走向集團化和國際化,以開發和爭奪有限的市場和尋求更多的發展機會。如華住酒店集團收購了 Deutsche Hospitality 德意志酒店集團;錦江國際以 20 億美元完成對美國酒店品牌 Radisson Hospitality 的收購,此舉使錦江國際躍居全球酒店業第二位,規模僅次于美國萬豪集團的國際酒店管理集團。
中國酒店企業走向集團化和國際化的同時,有些問題值得我們進一步深思:在品牌林立的國際舞臺上,如何獲取競爭優勢地位?我國的酒店集團品牌和國際知名的酒店集團有哪些差距?國內酒店管理集團還可以通過什么方式提升自身的競爭力?從短期來看,酒店企業可以通過人力成本、采購成本、能源消耗的控制、銷售手段和營銷渠道等來提高經營業績。但是,酒店企業要想長期的發展則需要實施企業社會責。國內外大量實證研究表明:企業承擔社會責任能建立良好的企業形象、提升品牌效應,贏得廣大消費者認同,進而提高消費者忠誠度等無形資產,最終給企業帶來長期的利益。履行企業社會責任是企業提高競爭力的重要途經和走向世界舞臺的必然選擇。
第二節 研究內容與思路
本研究主要分為六個部分進行闡述和分析:
第一部分是緒論,主要闡述本文研究的背景和意義,研究內容和思路,采取的研究方法。
第二部分是本文的研究基礎,主要闡述了企業社會責任的概念,酒店企業社會責任的國內外研究現狀。涉及到企業社會責任的相關理論基礎,如利益相關者、社會契約論和企業公民也將在這部分進行說明。
第三部分是中外酒店管理集團履行社會責任的結構維度和內容構建。通過企業官網、上市公司相關網站和報告等渠道收集 5 家國外和 5 家國內酒店管理管理集團近年的企業社會責任報告,將收集的報告進行歸類整理。然后用質性分析軟件 Nvivo12 對收集的 26 份國內外酒店集團履行 CRS 報告內容進行編碼分析,最后生成國內外酒店集團 CRS 結構維度和內容體系。
第四部分主要是根據編碼表統計的結構維度、內容體系、參考點進行結果分析。先是對國內外酒店管理集團 CRS 實踐總體分析,然后分別從環境、社區、員工、顧客、供應商、股東、業主加盟商、同行協會、政府、媒體和公司治理 11 個核心維度進行對比分析。
第五部分是整理出國內外酒店集團社會責任履行的主要差異,并從企業社會責任的大環境、國內外相關制度、政治環境方面分析產生差異的原因。
第六部分是結論與啟示部分,總結本文的研究結論,并根據研究結論提出對國內酒店集團的在社會責任方面的管理啟示和對政府政策制定層面的啟示。最后,仔細思考本文研究的局限和研究展望。
第二章 研究基礎
第一節 企業社會責任的概念
企業社會責任(Corporate Social Responsibility,簡稱 CSR)的概念大都認為最早是由英國學者歐利文·謝爾頓(Oliver Shelton)在 1924 年訪問完美國企業之后提出來的,在他的《管理的哲學》一書中,把企業社會責任與企業經營者滿足企業內外各種人類需要的責任聯系起來,并認為企業社會責任包括道德因素[1]。被后人稱為“企業社會責任之父”的豪伍德.博文(Bowen R. Howard)被公認為開啟了現代企業社會責任的概念。在 1953 年出版的《商人的社會責任》(Social Responsibilities of the Businessman)一書中,他將社會責任定義為“商人追逐商業利益時,同時遵守做那些根據社會目標和價值觀期望的政策、決策和活動方針的義務” [2]。1979 年,卡羅爾(Carroll)認為“企業社會責任包含了在特定時期內,社會對企業經濟上的、法律上的、倫理上的和自行裁量的期望”[3]??_爾創立的金字塔模型,將企業社會責任分為經濟責任、法律責任、倫理責任和慈善責任四個維度,處于金字塔最底部的是經濟責任,是指企業為獲取利潤而生產、銷售社會所需的產品和服務而擔負的責任;往上一層是法律責任,是企業必須在法律要求的范圍內完成其經濟使命的責任,即遵守法律的責任;第三層是倫理責任,企業的活動應是正確、公正、公平并符合社會道德和規范;在頂端的是慈善責任,企業應為社區貢獻企業資源??_的研究極大地拓展了企業社會責任的研究范圍,為后來的研究奠定了良好的基礎。
從國內的文獻看,大部分學者的中心思想是“股東不再是企業關注的唯一對象”。最早研究社會責任的劉俊海(1999)認為公司社會責任,是指公司不能僅僅以最大限度的增進股東們盈利或賺錢作為自己的唯一存在的目的,而應當最大限度的增進股東利益之外的其它所有社會利益[4]。盧代富(2002)認為,企業社會責任乃指企業在謀求股東利潤最大化之外所賦予的維護和增進社會利益的義務[5]。
第二節 酒店企業社會責任研究綜述
一、國外酒店企業社會責任研究綜述
盡管企業社會責任已在能源、制造業、煙草等行業被廣泛研究和實踐,但是在酒店行業卻開始的比較晚。國外明確提出酒店企業社會責任概念是在 2004 年印度洋海嘯后,知名的幾家國外酒店管理集團,如希爾頓集團、洲際集團、雅高集團等積極地為酒店所在社區的重建捐款或者捐贈生活所需物資,盡可能為當地人提供更多的就業機會,像這樣的非商業行為就是酒店企業社會責任。[8]從此,國外學者開始研究酒店企業在社會責任方面的實踐情況。2007 年,Judy L.Holcomb,Randall S.Upchurch 等人研究了全球排名前十家酒店公司的企業社會責任報告,發現所調查的 80%的酒店公司報告了某種與慈善捐贈有關的社會責任活動,60%的酒店公司采用了多元化政策,而 40%的酒店公司在其公司使命和愿景中提到了社會責任。
企業管理論文怎么寫
國外大量的研究表明,酒店履行企業社會責任,對酒店行業會產生多方面的積極影響,如提高顧客滿意度和提升顧客再次購買意愿,進而增加酒店企業的經濟收入。Gianfranco Walsh 和 Boris Bartikowski(2011)通過實證研究證實酒店的盈利能力和承擔社會責任的能力能夠提升顧客的滿意度,滿意度提升帶來的是顧客的忠誠和對企業的口碑宣傳 [10]。Tse Ng 和 Ross(2007)研究表明,酒店企業對于環境保護的投入和關注有利于其在競爭中取得優勢地位,此外酒店企業的社會責任履行可以提升酒店可賣房的銷售率,有利于企業經濟效益的進一步增長。[11]María Rosario González-Rodríguez 等人(2019)研究證實履行員工和客戶相關的社會責任的酒店可增強聲譽,通過提高聲譽,企業社會責任實踐對公司績效產生積極影響[12]。Khawaja Fawad Latif, Andrea Pérez 等人(2020)通過收集來自巴基斯坦、中國、意大利的客戶數據調查表明企業社會責任對服務質量、客戶滿意度、企業形象和聲譽具有直接、積極、重大的影響 [13]。
第三章 中外酒店管理集團社會責任履行結構維度和內容體系.......12
第一節 數據信息收集.........12
一、樣本選取描述......12
二、數據信息收集渠道.......13
第四章 中外酒店管理集團社會責任履行結果分析......15
第一節 中外酒店管理集團社會責任履行整體分析........15
第二節 中外酒店管理集團社會責任履行主題具體分析.......17
第五章 中外酒店管理集團社會責任履行主要差異分析........25
第一節 中外酒店管理集團社會責任履行主要差異..........25
第二節 主要差異原因分析..........26
第五章 中外酒店管理集團社會責任履行主要差異分析
第一節 中外酒店管理集團社會責任履行主要差異
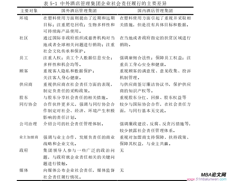
通過上文對國內外酒店管理集團社會責任報告的整體和不同主題實踐分析,我們可以看到,中外酒店管理集團在履行企業社會責任方面有不少共同點,也存在著很多明顯的差異。為了更好的體現差異,筆者將主要的差異整理如下表 5-1所示。
企業管理論文參考
從上表中我們可以明顯看出中外酒店集團的主要差異:一是我國酒店管理集團并沒有任何關于政府和媒體兩個方面的實踐披露;和國內酒店管理集團相比,國外酒店管理集團在更重視供應商、股東、行業協會、公司治理和業主加盟商在社會責任方面的管理和表現。
第六章 研究結論與管理啟示
第一節 研究結論
本文以國內外 10 家酒店集團社會責任報告為研究對象,運用 Nvivo12 軟件進行編碼分析,并用對比分析法,對中外國際酒店集團企業社會責任經行了研究分析,整理出了國內外酒店管理集團社會責任履行的主要差異,并分析差異產生的主要原因,得出以下研究結論:
一、國內酒店集團社會責任取得實質性進步,但仍有提升的空間
通過與國外酒店集團對比分析得知,我國酒店管理集團在社會責任履行方面已獲得了實質性的進步。在選取的樣本酒店集團中,能在企業官方網站上獨立的社會責任報告或者企業年度報中上找到專門的社會責任部分。從具體的企業社會責任實踐對象來看,主要的利益相關者如環境、社區、勞工、顧客、供應商、業主加盟商等都有涉及,環境、社區等社會責任實踐活動較以前更加豐富。酒店集團對環境的關注度更高了,每家集團每份報告都涉及環境方面的社會責任,尤其是在廢物管理和能源排放方面,參考點最多,“垃圾分類”、“凈塑行動”、“碳排放量”“綠色酒店”成為高頻詞。以往飯店企業主要通過捐款捐物等方式對社區進行社會責任實踐活動,而現在方式更為豐富和多樣性,比如開始重視當地社區文化傳承和保護、志愿者義務服務、為弱勢群體提供技能培訓等。
雖然國內酒店集團在社會責任履行方面取得了實質性的進步,但是和國外酒店集團相比,仍有不少進步和完善的空間。首先,國內大部分樣本酒店集團在碳排放和“凈塑行動”上沒有相關數據作為支撐,沒有計劃和目標,沒有相關實例,也沒有引入第三方監察機構,如此難免讓人感覺空口白話,只是應上市交易的要求,發布責任報告。其次,從縱向來看,樣本酒店集團 2017-2020 年之間的社會責任報告變化較小,沒有體現與時俱進的特點,比如金陵飯店、萬達酒店集團。再有,國內酒店集團社會責任涉及不夠全面,一些較為重要的利益相關者并沒有涉及到,比如政府和媒體。此外,在筆者篩選樣本酒店集團時,發現國內酒店規模排前幾名的管理集團在其官網上找不到社會責任報告,比如華住集團;有的社會責任信息披露過于簡單,信息過時許久沒有更新,如首旅如家酒店集團。
參考文獻(略)
?
想畢業,找代寫
在線咨詢 在線留言咨詢
QQ在線
返回頂部
  • 少老师好湿好滑真紧好爽免费 九龙坡区| 宁蒗| 灵川县| 肥乡县| 寻甸| 林西县| 洛南县| 枣庄市| 福州市| 礼泉县| 讷河市| 武鸣县| 法库县| 禹州市| 博湖县| 海伦市| 夏津县| 合江县| 白银市| 莱芜市| 湖南省| 荔浦县| 景德镇市| 邹平县| 车致| 山东| 孝昌县| 石楼县| 柏乡县| 阳东县| 繁昌县| 万全县| 清新县| 屯门区| 博兴县| 洪泽县| 安阳市| 安徽省| 肃北| 东阳市| 封开县| http://444 http://444 http://444