少老师好湿好滑真紧好爽免费,好舒服小雪快深点小说,国产精品se,岳的乱系列18部分部分

無憂MBA論文網MBA論文 > MBA畢業論文 > 財會管理 > 正文

東方金鈺財務舞弊動因及防范思考

時間:2022-09-06 來源:51mbalunwen.com作者:vicky
本文是一篇財會管理論文,本文從深層次剖析了東方金鈺財務造假的原因,然后以分析時所用到的具有代表性的指標為變量,從國泰安數據庫選取2015年至2020年間80個發生舞弊與無舞弊上市公司作為樣本,以Logistic回歸模型為基礎建立了舞弊防范模型,最后根據上述分析與模型的構建結果提出了相應的財務舞弊防范建議。
第一章相關概念及理論基礎
第一節相關概念
一、財務舞弊
國外關于財務舞弊的界定較為統一。COSO委員會認定:財務舞弊是指對企業的經營狀況進行刻意誤報或掩蓋,以欺騙報表使用者。AICPA將財務舞弊定義為:公司故意篡改或捏造其應當披露的重要信息,以欺騙報表使用者。
我國學者對于財務舞弊研究的側重點各有差異,對其進行了多方面的解讀?!吨袊詴嫀煂徲嫓蕜t第1141號》指出“舞弊”與“差錯”不同,舞弊是指被審計單位的管理層、治理層、雇員或第三方通過欺詐手段不正當或非法地獲取利益?!丢毩徲嬀唧w準則第8號》提出,舞弊是一種蓄意的行為,造成了會計報表的虛假反映。
雖然國內外關于財務舞弊的定義在表述上存在著細微的差異,但所表達的意思基本一致。其主要特征有三:一是財務舞弊是一種蓄意的、有計劃的欺詐行為;行為的實施者是公司的內部人員;財務舞弊的主體是財務報告。本論文對財務舞弊的定義采用了《中國注冊會計師審計準則第1141號》的觀點。
二、內部控制
(一)內部控制的內涵
中注協對內部控制進行了明確的定義,將內部控制定義為被審計單位為確保其業務的有效運行而設計和實施的政策和程序;保障其資產的安全和完整;預防、發現并糾正錯誤和舞弊;確保公司會計信息的真實性、準確性、合法性和完整性。
(二)內部控制的要素
內部控制的要素包括五個方面。首先,內部環境。一個公司的內部環境包括其公司治理體系、責任的界定和分配、人力資源政策和企業文化等。第二是風險評估。風險評估是指及時識別和系統分析與內部控制目標有關的各種風險,并據此制定適當的對策;第三是控制活動,即把風險評估的結果控制在可接受的水平;第四是信息和溝通。這指的是及時準確地收集和傳播與內部控制有關的信息,并進行有效的內部和外部溝通;第五是對公司的內部監管,內部監督是指監測公司內部建立的內部控制,評估其有效性,發現問題并及時改進。
第二節相關理論基礎
一、舞弊風險因子理論
舞弊風險因子理論以GONE理論為基礎,將舞弊風險因子分為個別風險因子和一般風險因素。個別風險因子指完全不受組織或公司控制的個別可變因素,包括公司成員的道德品質和實施舞弊的動機。一般風險因子指組織或實體控制范圍內的因素,包括使舞弊得以實施的機會、舞弊實施后被發現的可能性大小以及如果被發現,受制裁的性質和嚴重程度。此理論指出,當個別和一般風險因子都存在,且行為人認為當時實施舞弊符合其利益時,就會發生財務舞弊。
本文第三章內容基于舞弊風險因子理論的五個因子展開,從上述五個方面對東方金鈺的財務舞弊動因進行闡述,從而使得對動因的分析更加全面且具有條理。
財會管理論文怎么寫
第二章東方金鈺簡介及財務舞弊事件經過
第一節東方金鈺公司簡介
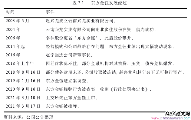
一、東方金鈺發展概況
縱觀東方金鈺的發展歷程,可以將其劃分為籌備期、成長期和衰退期三個階段。準備期是指趙興龍于2003年創辦云南興龍實業有限公司到借殼上市這個;成長期是2006年東方金鈺正式誕生至2016年期間的摸索發展階段;衰退期是2017年起東方金鈺業績開始大幅下滑至最終摘牌階段。表2-1列示了東方金鈺在這幾個階段的重要事件。
財會管理論文怎么寫
第二節東方金鈺財務舞弊事件經過
一、東方金鈺財務舞弊曝光經過
通過查閱東方金鈺的公司公告可以發現,東方金鈺財務舞弊的暴露并不是偶然的。早在2017年,上海證券交易所就開始對東方金鈺密切關注。在對東方金鈺2016年年報的問詢函中,上海證券交易所針對東方金鈺主營業務成本大幅上升,毛利率大幅下降的異常情況提出了質疑。隨后在2018年,東方金鈺2017年年報同樣收到問詢函,問詢函針對東方金鈺保持高存貨卻仍不斷囤貨的現象,要求其披露報告期前五名采購商與客戶情況。同年8月,媒體爆出東方金鈺2016年三大預付款客戶和2017年第二大預付款客戶、第五大供應商存在異常。2018年8月6日,上海證券交易所針對此情況再次對東方金鈺發出問詢函。隨后,同月22日,湖北證券監督管理委員會發現,東方金鈺公司信息披露不及時,東方金鈺舞弊問題逐漸浮出水面。2019年1月,中國證監會正式對東方金鈺展開調查。第二年9月,東方金鈺財務舞弊被證實。
二、東方金鈺財務舞弊實施過程
經證監會調查,東方金鈺財務舞弊事件發生在2016年12月至2018年5月之間。此間,東方金鈺為實施舞弊做了以下“準備”:首先,東方金鈺成立了瑞麗市姐告宏寧珠寶有限公司作為財務舞弊實施的主體。通過查詢可知,瑞麗市姐告宏寧珠寶有限公司成立于2016年11月10日,是東方金鈺的全資孫公司。該公司成立時間與舞弊發生時間如此接近,很難不讓人懷疑其是為此次財務舞弊的實施而量身打造的。為滿足虛構整條采購鏈與銷售鏈的需求,其創建了19個虛假賬戶,分為三部分:6個客戶、7個中轉方和6個供應商。
第三章東方金鈺財務舞弊動因分析...............................26
第一節個別風險因子分析.....................26
一、舞弊動機因子...............................26
二、道德品質因子...............................36
第四章財務舞弊防范模型構建.............................46
第一節財務舞弊防范模型構建準備.................................46
一、財務舞弊防范模型樣本公司與變量選擇......................46
二、財務舞弊防范模型選擇...........................47
第五章東方金鈺財務舞弊的防范建議...........................52
第一節減少舞弊動機.....................................52
一、合理規劃企業資產負債比例................................52
二、制定適宜企業發展的戰略.......................52
第五章東方金鈺財務舞弊的防范建議
第一節減少舞弊動機
一、合理規劃企業資產負債比例
資產與負債的平衡是企業得以健康發展重要支柱。本文認為,東方金鈺公司中資產與負債的矛盾在于資產負債率過高,而資產中變現能力弱的存貨規模過大。東方金鈺的大規模存貨占用了公司大量資金,進一步減弱了公司的償債能力,而公司卻仍在借錢囤貨,這形成了惡性循環。
存貨是企業的重要資產,在企業的生產和經營活動中發揮著關鍵作用。但是,如果庫存過大,占用大量營運資金,就很容易遇到資金周轉困難。所以,要根據公司業績表現等,合理控制存貨,必要時需實施去庫存措施,以提高資金運用水平和使用效率。另外,上市公司應平衡償債壓力與償債能力??刂乒镜呢搨冀K保持在能夠通過經營償還的范圍內,避免以債養債,最后竹籃打水一場空。
二、制定適宜企業發展的戰略
企業戰略決定了企業在今后方方面面的發展方向。只有制定的發展戰略真正適合企業發展時,才能夠提升企業核心競爭力。只有從核心競爭力入手,才能通過正當途徑獲取利潤,才能增加客戶和投資者粘性,保障企業的可持續經營與發展。概括來講,企業戰略包括企業的業務定位,資金來源,以及如何對資金進行最高效的使用,以實現企業利益最大化。
財會管理論文參考
結論
本文從深層次剖析了東方金鈺財務造假的原因,然后以分析時所用到的具有代表性的指標為變量,從國泰安數據庫選取2015年至2020年間80個發生舞弊與無舞弊上市公司作為樣本,以Logistic回歸模型為基礎建立了舞弊防范模型,最后根據上述分析與模型的構建結果提出了相應的財務舞弊防范建議。得出以下結論:
第一,上市公司實施財務舞弊的念頭不是一夕之間形成,也并非單一原因促成。在舞弊實施的前一年或幾年間,上市公司內部可能已存在舞弊動因,并逐漸萌生實施財務舞弊的念頭。在上市公司中觸發財務舞弊的首要因素是來自于業績壓力、償債壓力或管理層自利;道德品質低下、法律意識淡薄使公司管理層難以抑制實施財務舞弊念頭;上市公司控制環境惡劣、風險評估不足、控制活動不足等現象導致公司內部控制失效,為財務舞弊提供了機會;行業交易不規范、外部審計獨立性差或專業素養不足等外部監管的松弛使得財務舞弊暴露的可能性降低;新《證券法》實施前,舞弊成本低等因素使得舞弊實施者對舞弊后果的顧慮減少。上述多種因素不斷地累積,最終導致上市公司內發生了財務舞弊。
第二,因上市公司財務舞弊在一些指標表現上具有共通性,本文以對東方金鈺舞弊動因的分析為基礎,選取了具有代表性的指標作為變量,建立了財務舞弊防范模型。結果得出,上年資產負債率、上年營業現金比率、高比例股權質押和董事長變更指標對財務舞弊影響顯著,再次證明了償債壓力、業績壓力、舞弊機會和舞弊動機對上市公司實施財務舞弊具有顯著影響。
參考文獻(略)
?
想畢業,找代寫
在線咨詢 在線留言咨詢
QQ在線
返回頂部
  • 少老师好湿好滑真紧好爽免费 鄂尔多斯市| 利川市| 涿州市| 浦县| 龙南县| 奈曼旗| 隆化县| 郸城县| 大邑县| 静海县| 鄂伦春自治旗| 安泽县| 广安市| 鄂托克前旗| 广丰县| 鄂尔多斯市| 邛崃市| 黔东| 息烽县| 池州市| 揭西县| 乐东| 凤凰县| 班戈县| 黄骅市| 特克斯县| 海宁市| 镇巴县| 顺义区| 将乐县| 南京市| 彩票| 甘谷县| 正定县| 临高县| 金坛市| 昭苏县| 贵港市| 积石山| 安远县| 镇远县| http://444 http://444 http://444