少老师好湿好滑真紧好爽免费,好舒服小雪快深点小说,国产精品se,岳的乱系列18部分部分

無憂MBA論文網MBA論文 > MBA畢業論文 > 創業管理 > 正文

追隨原型?特質一致性對員工創新行為的影響——跨層的調

時間:2022-12-24 來源:m.donnamorgan.com.cn作者:vicky
本文是一篇創業管理論文,本研究分別以組織地位感知和公民壓力為中介變量,解釋了“有效追隨者”身份雖然能為員工帶來資源,為員工創新提供更多支持,但也帶來了隱形的額外工作要求,因而遏制了員工創新。
第1章 緒論
1.1 選題背景
企業成功離不開領導者的卓越才能,知名企業領導者的光輝事跡也被無數次討論解讀,以求學習經驗、復制成功。華為任正非“不惑之年始見春”,身體力行定義著中國的企業家精神;馬云的阿里巴巴成為一個時代的象征和符號;馬化騰將騰訊打造成互聯網商業帝國,創造出“互聯網+”的生態體系…社會上普遍存在對領導者的崇尚和宣揚,卻在一定程度上忽視了追隨者與領導者之間的相互配合。就像馬云喜歡“聰明、樂觀、皮實、自省”的下屬,李彥宏希望員工“一點就通”,不同企業領導的用人準則并不相同,與“心儀”的下屬互相配合協作,才能有效上傳下達,實現團隊和企業目標。
而被譽為“中國巴菲特”的步步高創始人段永平,與志同道合的追隨者勠力同心,使企業獲得了巨大成功:陳明永在步步高視聽電子的基礎上創建了OPPO公司,沈煒在步步高通訊業務的基礎上創建了VIVO公司,金志江則接管了步步高教育公司,最終形成了數字視聽產品、通信設備、教育電子產品三大事業體系。正如Kellerman(2008)所言,“追隨者決定企業成敗”,追隨者是否得到領導者認可、追隨者與領導者之間的互動,影響著追隨者的情感、態度和行為,繼而影響著追隨者的產出和企業績效。
由于上下級天然的地位、權力、資源不對等,下級往往從屬于上司,因而下級的態度、行為等與領導的管理方式、關系交換等密切相關(陶厚永,李薇,陳建安,李玲,2014)。而員工作為企業競爭發展的主力軍,他們的情感、態度、行為也對企業的成長至關重要,這其中最受關注的行為之一即是員工的創新行為。員工創新是實現組織創新不可或缺的重要條件,在提升組織創新績效和競爭力等方面發揮著不可替代的作用。員工創新是一個復雜的多階段過程,包括產生創造性想法、推廣和實施新創意等(Scott & Bruce, 1994),并且這一過程還受個體特征、組織成員和環境等諸多因素的影響。而在管理實踐中,如何有效激發員工創新熱情,提供員工創新所需支持,仍舊是困擾企業的現實問題。
1.2 研究目的
本研究基于工作要求−資源模型,探索追隨原型−特質一致性對員工創新行為的影響。在文獻整理和實證研究的基礎之上,希望能實現以下研究目的:
1. 通過發放問卷進行實證研究,進一步驗證追隨原型、創新行為、組織地位感知、公民壓力、差錯管理氛圍等量表在新的時代背景下在東方組織環境中的適用性;
2. 探討追隨原型−特質一致性對員工創新行為的影響;
3. 以工作要求−資源模型為理論基礎,探討組織地位感知、公民壓力在上述關系中所起到的中介作用;
4. 探討組織差錯管理氛圍對上述關系的調節作用,明確上述關系的發生情境和條件。
創業管理論文怎么寫
第2章 文獻綜述
2.1 追隨原型−特質一致性研究綜述
大多與領導力相關的研究往往從領導者視角出發,較少關注追隨者。而領導的有效性依賴于追隨者的意愿,并且組織中幾乎所有人都是追隨者,因此,對追隨者的研究同樣至關重要。隨著學者們將社會認知理論引入追隨研究領域,內隱追隨這一研究主題得到越來越多的關注。領導者個人能力的發揮和領導風格的體現離不開與追隨者的互動,從追隨者視角出發,研究領導力的形成過程,能更深入、更清晰地幫助我們理解內隱認知在領導—追隨過程中的作用,也有利于在實踐中更針對性地促進領導者及追隨者的積極心理與行為。
2.1.1 追隨原型−特質一致性的內涵
追隨原型−特質一致性是指領導者追隨原型與員工實際追隨特質之間的匹配,用以描述員工在多大程度上符合領導心中的理想下屬形象(彭堅,王震,2017)。要梳理追隨原型−特質一致性的相關研究,首先需要了解內隱追隨的相關概念。
(一)內隱追隨的概念
內隱社會認知理論提出,雖然個體無法清晰回憶起過去的某一經驗,但這一經驗會潛移默化地影響個體的后續判斷和行為(Greenwald & Banaji, 1995)。這一理論被引入領導力領域后,衍生出了內隱領導理論(Implicit Leadeship theories, ILTs)。內隱領導理論指出,追隨者會用大腦中既有的一套標準去評價領導者,這一標準描述了個體心中關于領導者應當具備的特質及行為的認知結構,即內隱領導。內隱領導是追隨者對領導—追隨關系的期望和內在標準,主要關注追隨者對領導的需求(need for leadership)(Devries & Van Gelder, 2005)。
同樣地,個體還具有一套評價追隨力的標準,它是個體在社會化過程中形成的、關于追隨者應該具備的特質與表現的行為的認知結構(Sy, 2010),即內隱追隨理論(Implicit Followership theories, IFTs)。內隱追隨是對追隨者身份的內在期望和認知圖示,個人會根據以往經驗,自動比較追隨者與自身已形成的內在基準,并據此產生相應的態度和行為反應(Lord, Foti, & De Vader, 1984),內隱追隨是領導者對領導—追隨關系的期望和內在標準,重點在于領導對追隨者的需求(need for followership)。
2.2創新行為文獻綜述
創新行為是管理研究中經久不衰的話題,對員工個人職業生涯和組織發展都極具重要性。尤其在改革創新的時代精神引領下,創新在整個社會蔚然成風。而在具體組織背景中,盡管創新的重要性不言而喻,如何激勵員工創新卻依舊是一個難題。因此,有必要對相關的理論和概念進行梳理,以幫助我們更好地理解與應用。
2.2.1創新行為的內涵
(一)創新與創造力
20世紀初,熊彼特在《經濟發展理論》一書中,首次提出了創新的基本概念和思想體系,并自此將創新引入研究領域。創新是一種新的生產函數的形成。企業、組織或者個人為了獲取潛在利潤,將生產要素和生產條件的新組合引入生產系統,包括引進新產品、引用或開發新技術、開辟新市場、獲取新資源和實現新的產業組織形式等(Schumpeter, 1934)。此后也相繼有其他學者提出了自己的見解,從不同的側重點對創新展開定義。Schon(1967)認為,創新是一個從模糊到具體的過程,把無法精確估計測量的不確定因素轉化成可量化的風險評估過程。King和Anderson(2002)則認為,創新是進入社會環境的任意新事物,它以新想法為基礎,而有意識地引入新事物的目的是提供利益,而非單純追求變動,創新的結果和過程都能夠影響公眾和社會。由以上定義可見,創新這一概念在發展過程中具有兩個關鍵內涵:第一,它是“新”的,以前沒有的,不管它“新”的程度如何;第二,它是有價值的。
在研究早期,創新(Innovation)和創造力(Creativity)易被混淆,二者在管理學領域中均被廣泛使用,因此需要明確二者關系。創造力指新發明或新思想,是創新的構思過程,是人的認知過程;“創新”包含所有新主意的建議和應用,更應該被視作一個社會過程。對于二者的關系,目前研究主要有以下兩種取向:第一種,遞進關系,創造力是創新的第一階段,因為創造側重在新思想產生,創新側重在新思想的實施(Mumford & Gustafson, 1988),只有將創造力階段產生的新思想或新方法投入應用,才能實現創新;第二種,隸屬關系,創造力是創新的一部分,創造力貫穿于創新全過程,體現在創新的各個環節,不只是在早期階段。
第3章 理論與假設 ................................. 33
3.1 工作要求−資源模型 ............................. 33
3.2 研究假設提出 ...................................... 33
第4章 問卷設計與數據收集 ..................... 39
4.1 問卷設計 ................................. 39
4.1.1 追隨原型−特質一致性測量 ................................ 39
4.1.2 創新行為測量 .............................. 39
第5章 數據分析與假設驗證 ............................ 43
5.1 信度和效度檢驗 .............................. 43
5.1.1 各量表信度分析 ......................... 43
5.1.2 共同方法偏差檢驗 ....................... 43
第6章 研究結果討論
6.1 假設檢驗結果
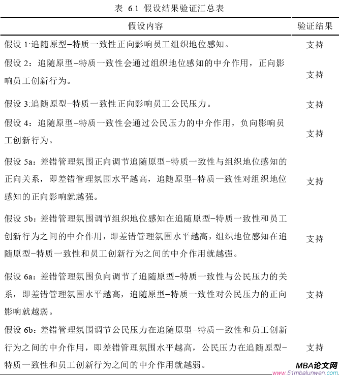
本研究通過對45家組織的393條上下級配對數據進行分析,對前文所提假設進行檢驗,結果匯總如下表 6.1所示。
創業管理論文參考
第7章 研究結論與展望
7.1 研究結論
本研究基于工作要求-資源模型,探討了追隨原型−特質一致性分別通過組織地位感知和公民壓力影響員工創新行為,并考察了組織差錯管理氛圍的調節作用,經過實證研究主要得到了以下結論:
(1)追隨原型−特質一致性正向影響員工組織地位感知;(2)追隨原型−特質一致性會通過組織地位感知的中介作用,正向影響員工創新行為;(3)追隨原型−特質一致性正向影響員工公民壓力;(4)追隨原型−特質一致性會通過公民壓力的中介作用,負向影響員工創新行為;(5)差錯管理氛圍正向調節追隨原型−特質一致性與組織地位感知的正向關系,即差錯管理氛圍水平越高,追隨原型−特質一致性對組織地位感知的正向影響就越強;(6)差錯管理氛圍調節組織地位感知在追隨原型−特質一致性和員工創新行為之間的中介作用,即差錯管理氛圍水平越高,組織地位感知在追隨原型−特質一致性和員工創新行為之間的中介作用就越強;(7)差錯管理氛圍負向調節了追隨原型−特質一致性與公民壓力的關系,即差錯管理氛圍水平越高,追隨原型−特質一致性對公民壓力的正向影響就越弱;(8)差錯管理氛圍調節公民壓力在追隨原型−特質一致性和員工創新行為之間的中介作用,即差錯管理氛圍水平越高,公民壓力在追隨原型−特質一致性和員工創新行為之間的中介作用就越弱。
參考文獻(略)
?
想畢業,找代寫
在線咨詢 在線留言咨詢
QQ在線
返回頂部
  • 少老师好湿好滑真紧好爽免费 栾川县| 绥棱县| 漠河县| 海丰县| 确山县| 进贤县| 天气| 拉孜县| 固阳县| 寻甸| 永州市| 苗栗市| 吉安市| 临江市| 德清县| 双江| 马公市| 永丰县| 鲁山县| 隆安县| 德令哈市| 临西县| 永济市| 旬阳县| 渑池县| 天台县| 永川市| 林口县| 缙云县| 岳普湖县| 鹤庆县| 宝丰县| 凤城市| 清涧县| 西峡县| 吉林市| 边坝县| 滦平县| 宝兴县| 中阳县| 仪征市| http://444 http://444 http://444