少老师好湿好滑真紧好爽免费,好舒服小雪快深点小说,国产精品se,岳的乱系列18部分部分

無憂MBA論文網MBA論文 > MBA課程論文 > 領導力與領導藝術 > 正文

海南省中學校長領導力與績效關系探討

時間:2015-01-25 來源:m.donnamorgan.com.cn作者:admin
第一章緒論
 
一、問題的提出及研究意義
(一)問趣的提出
我們現在對“領導” 一詞作為動詞理解時,通常是指這么一個過程:某個主體在一定組織中設定一定目標,然后運用法定權力和自身影響來指導被領導者的行為,來達到組織預定的目標。雖然“領導”一詞的這種含義源自英語單詞“lead”,但“lead”這種現象在我國悠久的歷史上卻早己出現,現在“領導” 一詞通常歸類在管理學之中。
?很早之前,我們的先人就對“領導”現象進行了研究,古代著名思想家老子根據領導者和被領導者的關系將領導的藝術分為四種境界:"悔之恨之”,領導者與被領導者是完全對立的,領導者只會采用簡單粗暴的強迫命令來實施自己的影響,被領導者只有屈從和咒罵;“懼之敬之”,領導者與被領導者仍然是對立的,但由于暴力手段較少,兩者關系趨于緩和;“親而譽之”,領導者與被領導者的關系不再對立,領導者采取多種親民政策,在民眾中樹立起很好的形象,兩者關系較為融洽,兩者能夠相互體諒和理解;“不知有之”,領導者和被領導者逐漸融為一體,領導者感覺不到被管理和被影響,然后領導作用卻在不知不覺之間施加到了自己身上,仿佛是自己管自己。“不知有之”是領導的最高境界,老子非常提倡統治者對自己國家的管理能達到這種境界,這和“無為而治”的黃老思想是一致的。
?服務型領導的概念出現后被廣泛的引入各個社會領域,其中對企業服務型領導的研究較多且較為成熟。作為一名教育管理學的研究生,我對服務型領導在教育管理領域的現狀產生了濃厚的興趣。學校作為一個社會組織,校長是其領導團隊的核心,校長能對自己的學校產生巨大的影響。校長的教育理想辦學思路及其人格魅力深刻的影響著該校教職工的思想和行為,校長領導水平的強弱關系到這所學校能否健康發展,關系到該校學生能否健康成長。我國現在正處在改革開放不斷深化的歷史時期,經濟體制的轉變、新課程改革使校長的職能發生了巨大改變。新形勢下,對校長的領導能力也提出了新的要求,校長必須有新的理念,有新的本領。服務型領導作為新的領導理論、新的管理發展趨勢,在教育管理領域也肯定大有作為。
.........................
 
?二、研究綜述
本研究查找的專著主要來源于首都師范大學圖書館、中國人民大學圖書館和中國國家圖書館,文獻來源于CNKI (中國知網)的中國全文數據庫和中國優秀博碩士學位論文數據庫,以及重要的英文數據庫EBSCO。檢索時間段為1977年至今,近35年的文獻。
 
(一)服務型領導理論研究綜述
通過研讀大量國內外學者文章,我們可以發現國內外對服務型領導的研宄主要集中在三個方面:服務型領導概念、服務型領導維度、服務型領導的影響因素。下面是按上述三個方面對服務型領導理論的研究綜述。
1.服務型領導聽研宄
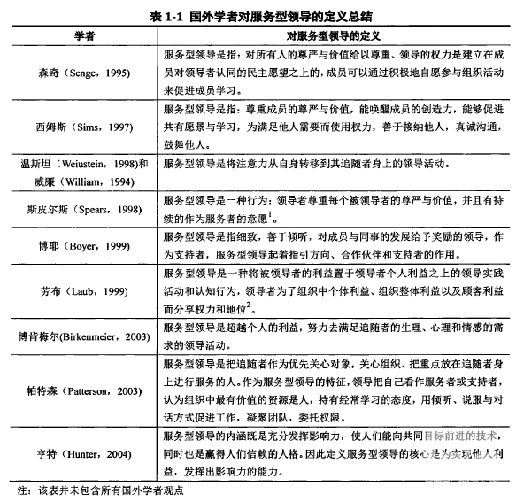
?對于“服務型領導者”,格林利夫(Greenleaf)給出了定義:服務型領導者是‘‘那些能把他人的需求、愿望和利益放在自身利益之上的領導者,是那些首要動機是服務他人而不是領導和控制他人的領導者”。他認為領導是從服務中產生的,領導者應該有主動為別人服務的意愿,滿足被領導者的要求,這樣才能取信被領導者,形成領導力。格林利夫的文章是主要針對普通讀者的,他并未給出“服務型領導”的清晰定義(賴因克,Reinke,2004)。
?對服務型領導的定義由兩部分組成:對領導的定義和對服務的定義。對前者大家的認識比較統一,但對領導應該如何服務的問題,每個人卻有著不同的理解。后來的學者根據自己所處的社會環境、自己對服務的理解和研究對象的不同對服務型領導概念進行了各自的闡述。通過查閱文獻,我們將國外和國內學者對服務型領導定義匯總成表1-1。
?........................
 
第二章S初中校長服務型領導現狀調查
 
—、研究設計
(一)研究目的
?1.調查S初中校長服務型領導的實施現狀,結合服務型領導相關理論和實踐,對S初中校長服務型領導實施現狀進行量化考察。
2.對S初中校長服務型領導現狀進行分析,總結S初中校長服務型領導經驗與不足,進一步分析我國初中校長服務型領導發展的積極因素和現實困難。
3.根據對S初中校長服務型領導實踐中的經驗和不足,給出進一步促進S初中校長服務型領導發展水平的建議。?
?對本調查問卷第二部分的每個問題我們釆用李克特的5點衡量法,由”非常贊同"、"贊同"、"不一定"、"不贊同"、”非常不贊同"5個尺度,按5至1評分,得分越高代表服務型領導風格越強;反之,得分越低。本研究問卷采用隨機抽樣的方法在被研究的目標學校選取60名教職工(包含校長),共發放問卷60份,回收問卷55份,回收率為92%,對問卷進行處理,剔除無效和未完成的問卷5份,最終得到有效問卷50份,有效率為91%。問卷共分為以下兩個部分(詳見附錄):
.......................?
 
?二、S初中校長服務型領導現狀調查結果呈現
我們首先使用統計軟件SPSS20.0對調查問卷所得數據的總體和四個維度進行描述性統計,包括樣本數量、均值、偏度、峰度,并根據分析結果繪制成更直觀的直方圖。
在統計軟件SPSS20.0中,樣本均值能夠告訴我們樣本總體和四個維度的整體得分情況;偏度(skewness)可以反映總體和四個維度統計數據的非對稱特征,偏度值為負時,表示數據大于均值的居多,偏度為正時表示數據小于均值的偏多,也就是說偏度為負時比均值高的數值占到多數;峰度表示的是統計數據與標準正態分布相比是陡_還是平坦,峰度大于零說明比正態分布要陸峭;小于零表明分布比正態分布平坦,也就是說大于零時數據分布的比較集中,小于零時數據分布的比較均勾。
我們運用SPSS20.0軟件對S初中校長服務型領導的數據進行描述性統計分析時,我們從所得的統計數據只能得出關于S初中校長服務型領導總體和四個維度的簡單結論。為了更加細致的了解S初中校長服務型領導的情況,我們必須結合S初中的具體情況、每個維度的具體內容和調查問卷的計量項目,對S初中校長服務型領導的現狀進行詳細闡述。
.........................
 
第三章結論與建議..............35
一、研究結論與建議...............35
(一)研究結論....................35
1.S初中校長服務型領導的成功經驗.................35
2.S初中校長服務型領導存在的不足................36
 
第三章結論與建議
 
一、研究結論與建議
(一)研究結論
在第二章我們首先根據上章確定的理論框架設計了調查問卷項目表,然后我們對所得數據進行了統計分析,接著我們結合s初中的具體情況,分總體和四個維度五個方面對S初中校長服務型領導的現狀進行了詳細的闡述。通過我們對S初中調查數據的分析我們知道,s初中校長服務型領導呈現出了比較高的水平,但也存在一些問題,有待進一步提高。
 
?1.S初中校長服務型領導的成功經驗
?s初中校長服務型領導總體上呈現出較高水平,造成這種結果的原因是多方面的,總結起來主要以下幾方面:
第一,s初中校長為人謙遜,堅持以人為本的辦學理念,他提出將“為廣大教師和學生服務”作為了校長工作的重要內容,有為教職工服務的強烈愿望。廣大教職工對校長的這種服務意識有比較強的感知,體現在我們的研究中就是在校長服務型領導個人品質維度得分較高,為4.4067。
第二,為了了解廣大教職工的情況,他親自參加學校的集體活動,同時設立了 “校長信箱”、“校長熱線”,以便及時了解廣大教職工和學生的問題,并迅速做出放映。這些措施拉近了校長與廣大教職工的距離,我們的調查問卷數據顯示在校長服務型領導的與教師維度,S初中校長的得分為4.3200。
第三,S初中校長大膽改革學校的組織體系,設立更加扁平化的組織結構;努力構建教職工發展平臺,促進教職工的個人發展;施行課程流程再造,讓教職工有更大的自主權;努力推進人事和分配制度的改革,施行全員聘用合同制、崗位聘任制,用考核結果來作為獎懲依據,實行多勞多得的激勵機制。這些措施有效的提高了學校的效率,促進了教職工的快速發展。
?參考文獻(略)
相關閱讀
    暫無數據
?
想畢業,找代寫
在線咨詢 在線留言咨詢
QQ在線
返回頂部
  • 少老师好湿好滑真紧好爽免费 横峰县| 云龙县| 河东区| 富川| 吕梁市| 天气| 肇庆市| 六枝特区| 崇仁县| 白银市| 尚义县| 蕉岭县| 华阴市| 高碑店市| 泗阳县| 玉林市| 土默特左旗| 绥棱县| 弥勒县| 临江市| 惠州市| 开封市| 自治县| 延长县| 河源市| 井冈山市| 罗城| 盐边县| 禄丰县| 瑞昌市| 娄底市| 信宜市| 南宁市| 龙江县| 定边县| 崇明县| 安徽省| 衡水市| 沭阳县| 枣庄市| 福州市| http://444 http://444 http://444