少老师好湿好滑真紧好爽免费,好舒服小雪快深点小说,国产精品se,岳的乱系列18部分部分

無憂MBA論文網MBA論文 > MBA畢業論文 > 國際貿易 > 正文

“一帶一路”沿線國家貿易網絡的拓撲結構及其對經濟聯動

時間:2023-08-18 來源:m.donnamorgan.com.cn作者:vicky

本文是一篇國際貿易論文,基于理論分析,本文構建實證模型,并對貿易與經濟聯動的影響進行實證檢驗,并進一步檢驗國際貿易網絡的節點特征差異和整體特征變化對經濟聯動的影響。
第一章 引言
1.1研究背景及意義
1.1.1研究背景

國際貿易論文怎么寫
國際貿易論文怎么寫

近年來,在雙邊及多邊貿易協定的推動下,各國之間的貿易聯系日趨復雜,形成了一個覆蓋全球的貿易網絡。共建“一帶一路”倡議提出9年以來,已經有148個國家和32個國際組織同中國簽署了200多份共建“一帶一路”合作文件。沿線國家在政治、經濟、文化等方面有了更加深入且密切的聯系,并以點帶面、由線帶片,逐步形成區域大協作局面,地理毗鄰和文化相近等因素使得沿線國家逐漸形成了以中國—東南亞、俄羅斯—中東歐、印度—南亞三大貿易集團,而在共建“一帶一路”倡議提出以來,三大貿易集團相互融合并吸納更多沿線貿易伙伴,逐漸形成一個覆蓋沿線所有國家的更為嚴密復雜的貿易網絡。與此同時,近年來中美貿易戰、逆全球化抬頭以及新冠疫情黑天鵝等事件給世界各國造成更加廣泛而深遠的影響,中國以及以中國為核心的“一帶一路”沿線國家貿易網絡在全球經濟和貿易中承擔更加重要的角色。
以往研究表明,國際貿易和國際金融是國際經濟沖擊傳導的兩大重要渠道,隨著全球產業鏈升級和分工細化,各國間的中間品和最終品貿易愈加繁榮,而來自于一國的經濟沖擊恰好可以通過這一渠道影響國家間的經濟聯動。2008年的全球金融危機是經濟波動通過金融渠道傳導的重要案例,而2019年以來的新冠疫情對全球產業鏈及全球貿易的影響則是經濟波動通過貿易渠道傳導的現實論據。Frankel和Rose(1998)在二十多年前的研究中就提出貿易與經濟波動協同性,但是之后的學者們在基于雙邊貿易數據的檢驗中,發現貿易與經濟聯動之間的關系并不如預期那么大。Kose和Yi將這種現象稱為“貿易—經濟聯動之謎”,他們將此謎題歸因于雙邊貿易并不能反映真實的貿易現狀,在實際貿易中,不僅包含兩國間的最終品貿易,還更多的包含來自第三國的中間品貿易,因此需要更深入的考察第三國影響。此后,學者們在模型中引入價值鏈分工、增加值貿易等反映多國貿易的變量以破解謎題,也取得了一定的結果。而隨著對國際貿易網絡的研究深入,人們發現以國家為節點、雙邊貿易聯系為聯結的貿易網絡在經濟周期波動的傳導中承擔重要角色,并且貿易網絡的節點特征及拓撲結構也發揮不同的作用。在此背景下,本文系統全面的考察“一帶一路”沿線國家貿易網絡結構的特征及變化,并在此基礎上探討網絡結構對經濟聯動的影響機制,為我國更好的建設“一帶一路”,提高沿線國家在國際貿易網絡中的地位和抗風險能力提供參考意見。
..........................
1.2研究思路與框架
1.2.1研究思路
本文主要研究以下兩個問題,第一,“一帶一路”沿線國家貿易現狀及貿易網絡的結構和變化如何?第二,貿易網絡的結構特征是否對影響沿線國家間經濟聯動有所影響,影響機制如何?基于這兩個核心問題,本文的研究思路如下:
首先,“一帶一路”沿線國家貿易網絡的拓撲結構研究。本文基于沿線國家間雙邊貿易數據構建貿易網絡,并利用ucinet軟件系統全面的測算沿線國家貿易網絡的整體特征、中心性特征和結構特征,分析貿易網絡的的動態變化,并進一步考察金融危機、“一帶一路”倡議等事件對其影響。
其次,國際貿易網絡結構特征對經濟聯動影響的理論分析。參考前人的研究成果,了解國際經濟周期的內涵及波動規律,探討貿易與經濟聯動的關系,基于需求供給效應、垂直專業化分工角度探討經濟聯動的傳導機制,在此基礎上,本文著重考察國際貿易網絡在經濟聯動中的傳導機制,包括網絡的節點特征的差異和整體特征的變化等。
最后,國際貿易網絡結構特征對經濟聯動影響的實證分析。本文基于前兩部分的內容對貿易網絡與經濟聯動的關系進行實證檢驗,首先是對總值貿易強度及網絡中心性的檢驗,并進一步考察“一帶一路”倡議提出前后相關變量影響作用的變化。然后,檢驗貿易網絡的拓撲結構包括凝聚—子群、核心—邊緣等結構特征對國家間經濟聯動的影響。
.........................
第二章 文獻綜述
2.1關于國際貿易網絡的研究
得益于計算機技術和大數據的發展,近些年來,國內外利用網絡分析法進行國際貿易研究的較多,不同的學者從不同角度開展研究,較為全面的捕獲了國際貿易網絡的各項特征。
第一類學者主要側重于描述國際貿易網絡的拓撲結構,包括網絡個體特征和結構特征等。Serrano(2003)將復雜網絡分析法應用于國際貿易的研究中,結果發現國際貿易網絡中少數節點與大量節點之間有連線。同時還發現任何兩個節點間可以通過較少的中間節點而間接連接,即網絡還具有小世界的特征。在此基礎上,陳銀飛(2011)通過分析2000-2009年的國際貿易網絡,發現在世界貿易網絡中大部分國家間有連接,但是連接強度卻較小。同時發現,以美國為首的發達國家的核心度下降,而以中國為代表的新興發展國家核心度上升。許和連等(2015)在TPP背景下,利用Blondel的方法研究1992-2013年世界高端制造業貿易網絡結構的演化。李敬等(2017)研究發現“一帶一路”沿線國家之間的產業分工和貿易往來更具互補性,競爭性則相對較弱。同時塊模型分析發現,沿線國家形成分別以以中國、俄羅斯、印度為代表的三大版塊,每個版塊各具特點。也有些學者針對特定地區、特定產業構建國際貿易網絡進行研究。鄭軍等(2017)對200-2014年海上絲綢之路沿線62個國家貿易網絡進行研究。發現區域內國家貿易依賴度、聚集系數均呈現上升趨勢,并且存在貿易負向匹配和富人俱樂部的現象。馬述忠等(2016)在測算1996-2003年世界農產品貿易網絡結構特征的基礎上,進一步研究網絡結構特征對全球農產品價值鏈分工的影響。
第二類研究是在上述研究的基礎上,對國際貿易網絡形成及影響因素的進一步研究。有些學者使用拓展的引力模型進行研究,如張會清(2017)研究表明GDP、距離、貿易協定等因素是影響雙邊貿易關系的重要因素。洪俊杰(2019)以貿易網絡中心度為網絡樞紐地位的測度,實證檢驗了比較優勢、母國市場、技術進步等要素對國際貿易網絡樞紐地位的影響。
.....................
2.2關于經濟周期波動的研究
從理論上來看,經濟周期波動可以理解為經濟發展過程中偏離趨勢的部分,而在現實世界中,經濟周期波動常常具有2-10年的發展周期。經濟周期波動常由某一沖擊引起,并通過金融、貿易、投資等渠道廣泛傳導,比如由索羅斯狙擊泰銖而引起的亞洲金融危機、美國次貸危機引起的全球金融危機、新冠疫情引起的全球經濟衰退等都是經濟周期波動的現實表現。西方經濟學的周期理論則以凱恩斯和弗里德曼的理論為代表。凱恩斯在否定傳統的經濟周期理論的基礎上提出有效需求經濟周期模型。而到了20世紀60年代,以弗里德曼為代表的貨幣主義則認為貨幣政策的變化才是引起經濟周期波動的主要因素。
關于經濟周期波動的測度是與理論研究同步進行的,Mitchell(1913)最早提出經濟周期波動可以根據經濟波動的波峰和波谷來觀測,提出了21組指標進行經濟周期波動的測度,為后來的經濟周期波動指標性提供了基本框架。隨著計算機科學和經濟學的發展,現代的經濟周期波動測度關注產出序列的分解。主要分解為長期趨勢、周期波動、季節波動與隨機波動。主要的分解方法包括差分分解法、HP濾波法、CF濾波法等等。無論何種方法目的都是將趨勢成分剔除,將剩余平穩的部分作為周期成分。
利用以上方法,國內外學者對經濟周期波動進行了廣泛的研究。Ravn(1997)研究了OECD國家包括政府支出、產出、消費、總投資、進出口等經濟變量,發現除政府支出外,其余經濟變量均呈現出很強的正相關性。Karry和Ventura(2000)研究發現OECD經濟波動高度同步,并且這一同步性是通過勞動密集型產品的價格進行傳遞的。劉軍榮(2013)以部分OECD國家為例,使用HP濾波法,測算了各國經濟周期長度的變化。發現近四十年出現的經濟波動幅度變小、經濟周期跨度拉長、各國間總體協動性逐漸加強。于震和李曉(2013)采用經濟周期距離并結合多維標度技術,以9個東亞經濟體為樣本,分析了各經濟體的經濟周期同步性。
...............................
第三章 “一帶一路”沿線國家貿易網絡結構特征分析 ...................... 12
3.1“一帶一路”沿線國家貿易網絡的構建 ............................ 12
3.1.1“一帶一路”沿線國家范圍界定............................. 12
3.1.2“一帶一路”沿線國家無權貿易網絡的構建................... 12 
第四章 國際貿易網絡對經濟聯動影響的理論分析 .......................... 26
4.1基于需求供給外溢的傳導機制.................................... 26
4.2基于垂直專業化角度的傳導機制.................................. 27
第五章 國際貿易網絡對經濟聯動影響的實證檢驗 .......................... 32
5.1模型設定、樣本及變量選取...................................... 32
5.1.1模型設定 ............................ 32
5.1.2變量選取 ................................ 33
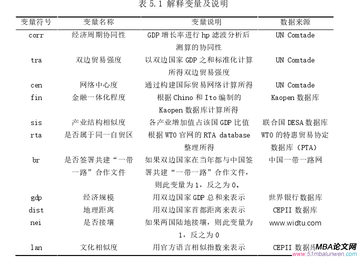
第五章 國際貿易網絡對經濟聯動影響的實證檢驗
5.1模型設定、樣本及變量選取
5.1.1模型設定
本文在參考Frankel和Rose(1998)的研究的基礎上,主要研究國際貿易網絡的結構特征對經濟聯動的影響,以及這種影響在“一帶一路”倡議前后是否有差異。因此本文以度數中心度作為網絡中心度的指標變量,并分別構建核心—邊緣虛擬變量和凝聚—子群虛擬變量以考察網絡結構特征的影響。此外,本文以雙邊國家是否簽訂“一帶一路”合作文件為依據,構建虛擬變量以考察“一帶一路”倡議前后的影響差異。最后,本文還引用金融開放度、產業結構相似度、是否屬于同一自貿區、經濟規模等其他影響雙邊經濟周期的變量作為控制變量。

國際貿易論文參考
國際貿易論文參考

...................................
第六章 主要結論及政策
6.1主要結論
第一,“一帶一路”沿線國家貿易網絡是一個具有區域特點、動態變化的網絡。 首先,沿線國家貿易網絡由疏松走向緊密,由簡單變得復雜。隨著越來越多沿線國家之間開展更加廣泛而深入的貿易,整個網絡的中心性都有所提高,而整個網絡的控制指數較低,網絡中影響力較大的國家較少,大多數國家之間的貿易都是直接開展的,而較少依賴第三國。
其次,“一帶一路”沿線國家貿易網絡結構出現明顯分層。由中國、印度等國組成的網絡子群不斷擴大和增強,在整個網絡中占據越來越重要的位置,主導著整個網絡的話語權。而以中亞、南亞等地區經濟落后的國家組成的網絡子群仍未突破地理距離、文化距離等因素的限制,這些國家的貿易廣度和強度都較小,在整個網絡中存在感較低。
最后,“一帶一路”沿線國家的分工更加明顯。網絡中中心度較高的國家主要是以中國為代表的新興經濟體、以阿聯酋為代表的資源型國家以及中東歐國家,而網絡中核心度較高的國家主要是以中國、印度為代表的經濟大國以及以新加坡為代表的東南亞國家。這也在一定程度上反映出“一帶一路”沿線國家的貿易分工,即由西亞、中亞等地區的資源密集型國家提供資源、由中國和東南亞等地區的人口密集型國家提供勞動力,經過生產加工將成品出口至中東歐等市場較大的國家。
參考文獻(略)

?
想畢業,找代寫
在線咨詢 在線留言咨詢
QQ在線
返回頂部
  • 少老师好湿好滑真紧好爽免费 高淳县| 射阳县| 吴桥县| 高清| 大同市| 四川省| 宾川县| 西城区| 应城市| 伊通| 休宁县| 阜新市| 股票| 宜城市| 鄂尔多斯市| 德令哈市| 澄迈县| 罗定市| 岳西县| 松桃| 明星| 巩留县| 沁阳市| 平罗县| 呼图壁县| 卓资县| 修水县| 汕尾市| 正宁县| 蓬莱市| 资源县| 河源市| 抚州市| 垦利县| 江都市| 阳曲县| 泾阳县| 兰州市| 玉树县| 永康市| 涞水县| http://444 http://444 http://444