少老师好湿好滑真紧好爽免费,好舒服小雪快深点小说,国产精品se,岳的乱系列18部分部分

無憂MBA論文網MBA論文 > MBA畢業論文 > 項目管理 > 正文

M銀行參與城市軌道交通PPP項目貸款風險控制思考

時間:2024-04-21 來源:m.donnamorgan.com.cn作者:vicky

本文是一篇項目管理論文,文章以M銀行參與城市軌道交通PPP項目為研究對象,對于M銀行參與城市軌道交通PPP項目貸款業務的風險從項目借款人、項目擔保方式以及政府政策及付費風險等方面進行了識別評估,并得出M銀行在此項目中的可控風險和不可控風險。最后,針對以上風險識別評估結論提出了風險管理對策及措施。
第1章緒論
1.1研究背景及研究意義
1.1.1研究背景
隨著我國經濟進入新常態,政府逐漸調整以往的政府采購模式,轉向采用PPP模式簽署合作協議,以更好地發揮社會資本的作用。通過明確雙方權益和責任,PPP模式有助于緩解資金壓力,實現各方共同參與項目的建設和運營,從而實現政府和社會資本的雙贏局面。這一模式最大化了各方的利益,同時減輕了政府的財政壓力。英國自1982年起率先采用PPP模式,而我國于2014年之后開始積極探索和改進本國特色的PPP模式。我國的PPP模式具有獨特特點,且自2017年起,國務院明確指出PPP項目是改善民生的重要戰略措施,特別是服務于公共事業項目,以促進供給側結構性改革。這一政策的制定和推動,促進了PPP模式在我國快速的發展推廣。
隨著我國PPP項目蓬勃發展,商業銀行參與熱情不斷增高。這一市場的巨大規模不可忽視,自2014年以來,累計簽約金額已超過20萬億元人民幣,覆蓋了多個領域,包括交通、水利、環保、醫療和教育等。以北京大興國際機場為例,這是中國首個采用PPP模式建設的大型國際機場,項目的總投資額超過80億元人民幣。還有北京市水務集團與中國工商銀行合作的“智慧水務”PPP項目,其目標是提升城市供水系統的智能化和效率。商業銀行在支持這些項目中發揮著至關重要的作用,但也承擔了多元化的風險,包括政策風險、市場風險和執行風險。這種多元化的風險和巨額的投資規模使貸款風險控制成為當務之急。雖然PPP模式在當前階段被視為國家在基礎設施建設中的一個關鍵策略,擁有強大的發展潛力,但由于PPP項目具有投資規模大、建設周期長、成本支出高的特征,導致PPP項目在各個階段的風險識別難度也在不斷提升,風險因子隨之不斷增長。商業銀行要想保持該類貸款業務的進一步發展,就必須從PPP項目的實際情況出發,不斷優化完善風險管控體系,采取科學的應對方式來準備較以往更加全面、合理、可行的風險防控管理方案。
...........................
1.2國內外文獻綜述
1.2.1國外相關研究
國外商業銀行在風險管理上已經走過了近300年的漫長旅程,他們運用了主觀評估、比例分析以及統計手段來驗證現有的量化風險管理策略。建立了全面信用風險管理、風險識別與分析、風險防范措施等。
(1)從PPP項目建設的角度來看。Oyieyo(2020)對PPP項目中的建設風險進行了深入研究,并將這些風險細分為項目的逾期、總投資超出預算以及與建設期有關的管理上的風險。作者認為:作為PPP項目的發起者,政府應該制定并實施高效策略,目的是最大限度地減少相關風險。Hatefi(2019)認為,傳統的項目建設風險評估方法常常忽略了風險因素之間的互動關系。在項目的建設階段,存在的風險因子具有很高的不可預測性,并且這些風險元素之間可能存在相互作用和影響。項目建設過程中的時間風險會對成本風險產生影響。因此,在對施工風險進行評估的過程中,我們必須深度思考各種因素之間的相互影響,從而對項目的總體風險進行準確評估。
(2)從PPP項目的運營角度來看。Kin(2021)從公共采購的視角出發,深入探討了PPP模式在各個階段所面臨的脆弱性和腐敗的風險。此外,它也突出了政府內部管理在PPP中的核心地位。Dan等(2020)從社會資本視角探討了PPP項目中社會資本的選擇決策和其發展軌跡。他們持有這樣的觀點:引入社會資本可以增強基礎設施和公共項目決策的科學性,但過度的決策參與可能會使PPP變得更為復雜,并可能推遲PPP項目的執行。Darrin(2002)從PPP項目的參與者視角出發,探討了影響PPP項目投資回報和投資成本的各種因素。Cherkos(2020)研究了PPP模式下項目特性與利益相關方的偏好之間的互動關系,并建議在項目運營過程中適當增加社會資本方和貸款機構的利益,以促進項目的平穩建設和運營。
..........................
第2章相關概念和相關理論
2.1相關概念
2.1.1 PPP的定義及發展
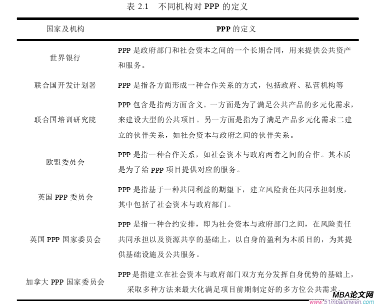
政府與社會資本合作引自海外的一個運營模式和基礎設施開發范例,通常被稱為公共私人合作(Public Private Partnership,PPP)模式?;A設施開發(Infrastructureg Development)雖然常見于學術文獻和政府文件,特別是多被雙邊和多邊金融機構如世界銀行、亞洲開發銀行使用,但無嚴格的定義。由于各個國家和地區在經濟成長階段和政治文化環境上存在差異,因此對于PPP(公私合作)這一概念的解讀也各不相同,出現了以下幾種具有代表性的定義。這些定義主要來源于政府部門或國際機構(表2.1)。

項目管理論文怎么寫
項目管理論文怎么寫

.......................
2.2相關理論
2.2.1商業銀行風險管理理論
風險管理,也被稱為危機管理,指的是在一個明確存在風險的環境中,如何將這些風險降至最低水平的一系列管理措施。項目融資作為一種新的金融工具,其具有很多優勢,但同時也存在著很大的風險隱患。在商業銀行進行項目融資的過程中,必須對項目融資業務可能面臨的各種風險,如政策風險、籌資風險、完工風險、產品市場風險、超支風險、原材料風險、營運風險、匯率風險、環保風險和其他超支風險進行全面的識別。根據這些風險的不同特性和類型,應及時并有效地進行風險管理,以促進商業銀行項目融資業務的健康和持續發展。
在商業銀行中,風險管理的核心是在降低風險的收益和成本之間找到一個平衡點,并據此決定應該采納哪種策略。它包括對風險的識別、評估、應對以及處理等一系列活動。在此過程中,他們采用多種風險管理方法,采納措施來避免可能的風險,從而最大限度地減少未來的風險發生。其主要目標包括:首先是避免可能出現的風險或損失,其次是將正在發生的風險或損失降至最低,最后是在風險或損失發生后進行相應的補償。因此,風險管理就是為了使風險最小化而對其產生的一切后果加以防范。
.............................
第3章 M銀行參與城市軌道交通PPP項目貸款風險識別 ............... 14
3.1 項目概況 ................................ 14
3.1.1 項目建設背景 .......................... 14
3.1.2 項目建設內容和規模 ....................... 17
第4章 M銀行參與城市軌道交通PPP項目貸款風險評估 ............... 27
4.1 項目借款人風險評估 ......................... 27
4.1.1 項目公司股權情況 ........................... 27
4.1.2 項目出資能力評估 .............................. 31
第5章 M銀行參與城市軌道交通PPP項目貸款風險控制措施 ....... 48
5.1 項目借款人風險控制措施 ...................... 48
5.1.1 項目股權結構風險控制措施 ............................. 48
5.1.2 項目出資能力風險控制措施 ................................ 48
第5章M銀行參與城市軌道交通PPP項目貸款風險控制措施
5.1項目借款人風險控制措施
5.1.1項目股權結構風險控制措施為
了確保有效控制項目借款人風險,M銀行將采取一系列嚴格的措施,其中首要之一是對項目公司的股權結構進行監管。股權結構監管計劃涵蓋了多個關鍵方面,其中包括對太原市軌道交通發展有限公司和中鐵建投資基金管理有限公司的股權情況進行定期審查和監測。這意味著M銀行將要求項目公司和其股東提供符合合同規定的相關財務報表和股權結構信息。這一要求的目的是確保股權變更或轉讓將嚴格按照法律法規和合同規定進行,同時確保任何相關信息將及時通報給M銀行。
此外,為了加強對項目的風險控制,M銀行還將積極與項目公司建立高效的信息披露和溝通機制。這一機制將允許M銀行及時獲得項目公司的財務狀況、經營情況以及任何可能對項目貸款償還產生風險的因素的相關信息。通過與項目公司的緊密合作和及時信息共享,M銀行可以更好地了解和應對風險,以確保項目的借款人風險得到有效控制。
通過股權結構的監管和信息溝通措施的實施將有助于減輕因股東變更或其他股權相關問題可能引發的風險,進一步確保M銀行在項目的借款人風險方面具有全面的可控性。

項目管理論文參考
項目管理論文參考

.................................
第6章結論與展望
6.1結論
本文通過整理國內外研究文獻,結合相關理論,對于商業銀行參與PPP項目的貸款風險管理進行研究。文章以M銀行參與城市軌道交通PPP項目為研究對象,對于M銀行參與城市軌道交通PPP項目貸款業務的風險從項目借款人、項目擔保方式以及政府政策及付費風險等方面進行了識別評估,并得出M銀行在此項目中的可控風險和不可控風險。最后,針對以上風險識別評估結論提出了風險管理對策及措施。
本文的研究結論如下所示:
(1)本文通過對案例中城市軌道交通PPP項目的闡述分析,結合M銀行參與本項目貸款風險識別標準、識別原則及貸款類別,識別出M銀行參與城市軌道交通PPP項目貸款全周期內存在的風險,包括項目借款人風險、擔保方式風險以及政策及政府付費風險,其中項目借款人風險包括股東出資能力、項目建設期合規和完工風險、項目運營期市場風險等。
(2)通過對已識別出的各類風險進行全面評估分析,并得出評估結果,其中,項目借款人風險中股東出資能力、項目擔保方式風險以及政府政策及付費風險在本項目中風險可控,而建設期和運營期風險因受完工風險及市場風險的影響在本項目中風險不可控。通過評估,為M銀行的貸款決策提供了全面的風險評價,以確保項目的可持續發展和貸款風險的可控性。
(3)本文針對以上風險評估結論提出針對性及建設性的風險防控措施,具體而言,M銀行將進一步加強項目建設期中合規性風險管理和項目完工風險管理,關注項目運營期間償債能力維護和市場風險監測。這些措施將有助于確保M銀行的參與項目在風險可控的前提下取得成功,實現雙方的共同利益。
參考文獻(略)

?
想畢業,找代寫
在線咨詢 在線留言咨詢
QQ在線
返回頂部
  • 少老师好湿好滑真紧好爽免费 南投市| 延长县| 江川县| 曲靖市| 怀集县| 罗江县| 大竹县| 黄梅县| 高阳县| 灯塔市| 雷波县| 渑池县| 财经| 张家港市| 惠东县| 名山县| 临夏市| 滨海县| 微山县| 越西县| 易门县| 刚察县| 无极县| 大石桥市| 达尔| 江川县| 上蔡县| 许昌县| 齐齐哈尔市| 东至县| 友谊县| 黑龙江省| 香港| 汪清县| 墨脱县| 当涂县| 万州区| 百色市| 丰镇市| 洪湖市| 新兴县| http://444 http://444 http://444