少老师好湿好滑真紧好爽免费,好舒服小雪快深点小说,国产精品se,岳的乱系列18部分部分

無憂MBA論文網MBA論文 > MBA課程論文 > 領導力與領導藝術 > 正文

教育現代化視域下農村校長在地化教育價值領導力思考

時間:2024-05-18 來源:m.donnamorgan.com.cn作者:vicky

本文是一篇領導力與領導藝術論文,本研究對于農村校長在地化教育價值領導力的研究只是冰山一角,在研究內容的深度還有所欠缺,在調查取樣的廣度上不夠廣泛,顯示出了本文的不足之處。
第一章引言
一、問題提出
(一)農村教育現代化是國家教育現代化的重點和難點

領導力與領導藝術論文怎么寫
領導力與領導藝術論文怎么寫

目前,黨和國家立足于我國教育發展的現狀,以我國教育發展的基本狀況為基礎,提出了教育現代化的教育決策。農村教育現代化是教育現代化中的重點也是難點所在,2021年中央一號文件提出,“實現鞏固拓展脫貧攻堅成果同鄉村振興有效銜接”,“提高農村教育質量”,為推進農村教育現代化提供了宏觀政策語境。
2021年底,我國義務教育階段在校生共有1.58億人,其中城區占37.5%、鎮區占41.65%、鄉村占20.85%。[1]我國農村人口數量和學齡人口數量占總人口數量近半的比重,實施農村教育現代化對我國來說具有重要的規模意義。此外,為了我國教育現代化的質量與發展速度,應加快發展農村教育,將大批農村人口轉化為中國現代化的優質的人力資源,為教育現代化和中國現代化提供高質量人才儲備和扎實的人力資本支撐。否則,大批的的農村人口由于缺少競爭力進而對教育現代化的速度和質量產生影響。另外,從人類學的角度來講,農村教育的樣式與形態十分豐富多樣。在學校規模方面,農村學校有小規模學校、一般規模學校、大規模學校;在上學樣式方面,有寄宿制學校、走讀制學校等;在教學模式上,有小班教學、全科教學、復式教學。因此,農村教育現代化具有人類學意義。
為了實現治理現代化建設,國家始終堅持問計于民,并加強鄉村教育治理的頂層設計,農村教育在其中具有著不可或缺的作用。作為現代化教育的基礎部分,農村教育在鄉村治理實踐和社會治理過程有著重要影響,這主要體現在以下兩個方面。其一,落后的鄉村教育理念對鄉村振興有著不可避免的負面影響,依托于鄉村教育治理,對治理理念進行創新、對教育層面的治理體制機制進行完善,促進鄉村治理實踐落地成效,由此避免了落后的農村教育理念帶來的不利影響,也為實現國家治理現代化提供了重要的保障。[2]其二,傳統鄉村文化與鄉村教育治理有了相互依存的關系,為了提高鄉村教育治理的實力以及鄉村人民對家鄉的認同感,鄉村教育治理必須以優秀的傳統鄉村文化為指導,而傳統鄉村文化又對其進行了規定,這讓國家治理現代化推向了一個新的層次。
................................
二、研究目的與研究內容
(一)研究目的
1.在應然層面上,對農村校長在地化教育價值領導力的發展路徑進行學理探析,探究構成農村校長在地化教育價值領導力的維度框架與解釋路徑,為進一步分析農村校長在地化教育價值領導力實際問題奠定理論基礎。
2.在實然層面上,針對農村校長在地化教育價值領導力進行問卷調查與深度訪談,結合若干個案分析提煉出農村校長在地化教育價值領導力的要素結構,進一步總結農村校長在地化教育價值領導力的發展路徑與運行機制,最終提出相應提升策略與改進建議。
(二)研究內容本研究主要回答以下三個問題:
1.農村校長在地化教育價值領導力的基礎理論研究。
2.構建分析農村校長在地化教育價值領導力的維度框架,并在此基礎上以問卷數據與個案調研相結合的方式,探究農村校長在地化教育價值領導力的現狀與問題。
3.綜合運用量化研究與質性研究等方法,深入分析農村校長在地化教育價值領導力的現狀與問題成因,并據此提出有針對性的提升策略和改進建議。
為回答上述問題,本研究將綜合以理論研究、指標框架研究、發展現狀與個案分析研究、提升策略研究等幾部分構成。
...........................
第二章教育現代化視域下農村校長在地化教育價值領導力的理論研究
一、教育現代化視域下農村校長在地化教育價值領導力的基本概念
(一)校長領導力
1.領導力的界定
校長領導力是領導力(Leadership)的下位概念。但領導力概念尚未形成一個確切和統一的界定,但從各類觀點之中可以總結出領導力應具備的幾個核心要素。第一,領導力是一個領導者所具有的能力;第二,領導者是指領導者通過何種方式作用于被領導者;第三,領導力是指領導者與被領導者為了達到組織的目標而進行的交互行為。
綜合以往研究,本文認為,領導力即是一種能力,也是一個過程。從能力的維度來說,領導力既包括了領導者自身所具備的能力,也包括了領導者對被領導者的影響力。從過程維度來說,領導力是和被領導者為達成目標相互作用的動態過程。
因此,本文定義領導力為:基于組織共同的愿景和目標,領導者具備的影響被領導者的能力,通過領導過程,雙方主體共同促進組織目標的實現。
2.校長領導力的界定
“校長領導力”是從企業中的領導力發展而來的,是企業領導力在學校組織的運用。校長被視作為學校最高負責人,對外代表學校,對內管理學校大小適宜,一般由教育行政部門任命或經程序推舉選拔產生。目前校長領導力的研究更多關注在校長價值領導力、校長教學領導力、校長課程領導力、校長道德領導力、校長團隊領導力、校長信息領導力、校長文化領導力、校長學生領導力等。研究者從領導力的基本理論出發,對校長領導力的概念進行界定。孫綿濤教授從影響力角度提出校長領導力是校長在領導學校過程中具有的影響力。[87]從能力角度來說,張雷提出校長領導力是校長在一定的教育體制和教育環境下,運用科學的領導制度和領導手段,引領全校組織成員相互作用,激發教職工共同努力培養出高素質人才、推動學校發展的能力,總的來說,是校長所擁有的管理和領導學校事務的素質和能力,[88]李靜美提出校長領導力是指基于學校和學生發展的共同愿景和目標,校長具備的影響全校師生員工和部分利益相關者(如家長、社區、上級教育行政部門等)的能力,并對他們加以影響,校長和他們相互作用、相互影響,共同促進學校和學生發展。
...............................
二、教育現代化視域下農村校長在地化教育價值領導力的理論基礎
(一)在地化教育理論
關于在地化教育理論具有代表性觀點包括:索貝爾(Sobel,D.)認為,在地化教育是以當地的社區和環境為基礎,在各類科課程中教授概念的過程。該方法強調真實的學習體驗,幫助學生感受真正的學習,幫助學生和社區建立聯系,使學生感受并熱愛自然,傾注于培養學生成為對社會有貢獻的公民。[99]王紅等人提出在地化教育的出場是以對生態、教育、社會現實的批判與反思為基礎,其結構是“一體兩翼”,一體是生態正義的在地化教育理論脈絡,“兩翼”是實用主義教育哲學和批判教育學。[100]鄔志輝認為,農村在地化教育的核心在于把學生、社區和大自然聯系起來。[101]陳時見等人認為,在地化教育是一種發展策略,有助于幫助弱勢農村學校教育進行發展,重構和革新了教育內容和教育路徑,幫助學生與社區建立聯系,助力農村學生形成自我價值實現與地方可持續發展之間的累計效應與良性互動。
在地化教育理論對農村校長在地化價值領導力的啟示在于:(1)農村校長開展在地化教育價值領導應以認同農村所坐落的一方水土的教育價值為前提。農村校長應引領師生、家長和其他利益相關者客觀看待農村學校的優劣勢,不盲目追求工具理性價值,提升被領導者的在地化教育價值認同,有利于減少在地化變革中校長、教師、家長等因規避風險的本能而造成的恐懼及畏懼不前。對農村學校的理性認知有助于發揮在地化教育變革中的主體能動性,激發行動力。(2)在地化教育是一種“就地取材”的教育模式,實踐成本低,農村校長無需根據資金多少來決定是否參與在地化教育。“低成本”是農村學校開展在地化教育的一個行動出發點。所謂“低成本”,就是指農村學校實施在地化教育所需要付出的經濟代價較小。體現在兩個方面:一方面體現在實施在地化教育本身所需要的經濟成本較低,另一方面體現在實施在地化教育對學校自身擁有經濟成本的要求低。學校發展少受限于人力、物力和財力資源。(3)在地化教育是自下而上“生成式”的變革,“生成式”是指在地化教育不是自上而下的安排,而是農村學校、農村校長無意間對“地方”教育資源的探索,這種無意識的探索有助于減輕在地化教育開展的難度,減輕校長進行在地化教育領導的壓力。(4)在地化教育是彰顯學校特色的變革實踐,開展學校特色化教育。中國農村的資源豐富且多樣,學??梢愿鶕埠眠x擇不同的資源設計成不同的教學內容。因此,農村校長可以根據自己學校的辦學理念和實際情況選擇、創造不同的在地化教育活動。
...............................
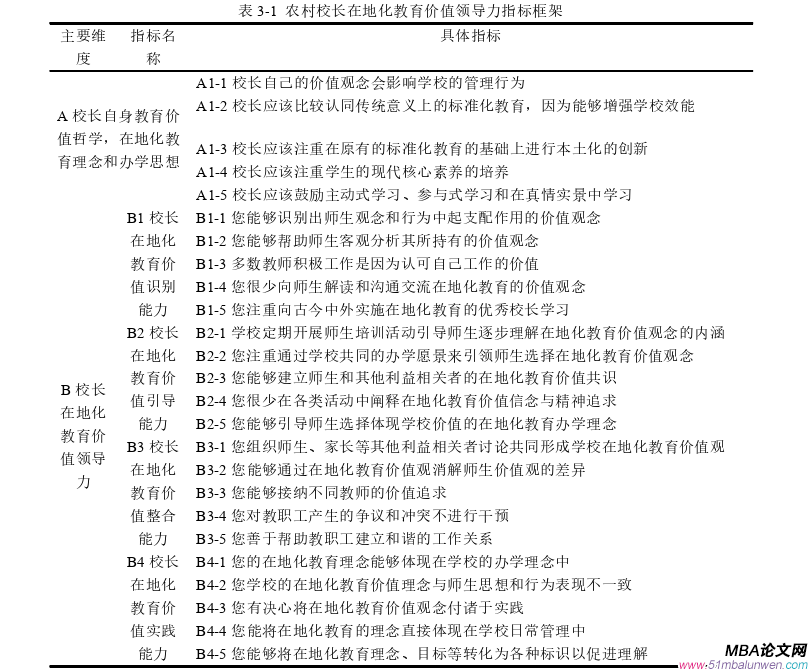
第三章 教育現代化視域下農村校長在地化教育價值領導力的指標框架研究 ..................................... 33
一、農村校長在地化教育價值領導力指標框架構建的理論觀照 ... 33
(一)何為教育指標 ............................ 33
(二)指標框架構建的價值定位 ................................ 33
第四章 教育現代化視域下農村校長在地化教育價值領導力的發展現狀與典型個案研究 .................... 48
一、農村校長在地化教育價值領導力的發展現狀分析 ................... 48
(一)農村教育現狀 .................................... 48
(二)農村學校開展在地化教育現狀 ............... 49
第五章 教育現代化視域下農村校長在地化教育價值領導力的提升策略研究 ........................... 77
一、提升校長自身能力,強化在地化教育價值領導意識 .................. 77
(一)減少校長行政負擔,提高自身時間管理能力 ............................. 77
(二)型塑校長在地化教育哲學信念,增強自身專業素養 ................. 78
第五章教育現代化視域下農村校長在地化教育價值領導力的提升策略研究
一、提升校長自身能力,強化在地化教育價值領導意識
(一)減少校長行政負擔,提高自身時間管理能力

領導力與領導藝術論文參考
領導力與領導藝術論文參考

隨著時代的進步和教育改革的發展,當前對“專業”校長的呼聲越來越高,校長以更高的專業素養來進行管理教育迫在眉睫。學者梁長梅等運用問卷調查法對X省103名鄉村中青年骨干校長的工作壓力現狀進行了調查,結果表明,被調查的農村校長的工作壓力較大,49.5%的農村校長表示工作壓力比較大,26.2%的農村校長表示工作壓力很大,主要表現在四個方面:學校教師職稱評定,學生安全、師資力量薄弱以及與教學無關的事務繁多。[158]要避免校長的專業職責泛化,一是要明確其職責的界限和職責;二是改變把教育局、學校、社會三大責任都集中在校長一人身上的狀況;三是要盡量減少對校長的干預,讓校長能夠自由、合理地安排自己的時間。教育行政部門在學校管理中應當受監督和制約,在學校管理工作中,要根據學校的實際情況來安排好學校的各種工作。減少不必要的會議,減少不必要的報告,減少不必要的工作,減少形式化的檢查,讓校長有更多的時間和空間來思考學校的發展道路,為農村校長在地化教育價值領導提供充足的先決條件。
其次,校長要學習時間管理,甄別來自社會體制、現實取向、社區環境和傳統文化的壓力,區分自身應當承擔的職責和外部施加給校長的責任。在管理過程中,校長應把握好事情主次和事情的優先等級,始終做學校需要、正確的事情。要始終把握好管理重點,不忘教育初衷,才能實現自己的教育目標。對此,農村校長可以“放權”來減輕自己的行政壓力,提高工作效率。“放權”即通過權力分享,將權利授予負責人去做工作來實現壓力轉移。放權型領導即校長在管理中釋放一定權利,讓教師員工能夠參與決策并擁有一定教學自主權。[159]農村校長與師生員工、學生及社區共享其權力,利用其專業知識在學校內建立起合作團隊,從而獲得更多的支持使校長的權力得以擴大。[160]通過進行有效放權,充分調動教師和中層干部的積極性和創造性,進而能夠促進整個團隊的運轉效率提高,將校長從繁忙的行政事務中解脫出來,始終帶動師生員工以學校的核心目標為方向前進,從而實現教師員工和學校的共同成長。農村校長把更多的精力放在學校辦學理念和辦學目標上,能有效促進農村校長提升在地化教育價值領導力。
...............................
結語
在教育現代化的視域之下,農村在地化教育為農村教育現代化之路提供了選擇之一,農村校長在地化教育價值領導力對實施在地化教育起到重要作用。本文研究視角巧視角具有一定的創新性,目前對在地化教育視角之于農村校長價值領導力的研究較少,本研究對農村區域進行聚類,選取典型個案進行深入分析。本研究嘗試構建了農村校長在地化教育價值領導力的基本理論與框架基礎,通過問卷調查、訪談和案例研究對影響農村校長在地化教育價值領導力的重要指標進行細化和歸類,探索農村校長在地化教育價值領導力的指標框架,以及在此基礎上的地化教育成功經驗與提升策略。
本研究對于農村校長在地化教育價值領導力的研究只是冰山一角,在研究內容的深度還有所欠缺,在調查取樣的廣度上不夠廣泛,顯示出了本文的不足之處。本文的結束并不意味著研究的終點,在未來的道路上,我也將一直秉持著學術人的精神,保持對學術的熱愛與敬畏之心,持續關注農村校長在地化教育價值領導力的研究與發展。
參考文獻(略)

?
想畢業,找代寫
在線咨詢 在線留言咨詢
QQ在線
返回頂部
  • 少老师好湿好滑真紧好爽免费 井陉县| 淄博市| 河源市| 长白| 郁南县| 额尔古纳市| 特克斯县| 湛江市| 祁阳县| 永寿县| 南投市| 通河县| 外汇| 鹤山市| 华宁县| 息烽县| 西林县| 台北市| 冀州市| 威信县| 乐安县| 庆阳市| 常宁市| 盐城市| 三门峡市| 荣昌县| 兴宁市| 衡东县| 余姚市| 嫩江县| 土默特左旗| 阿城市| 卢湾区| 洪湖市| 嘉义市| 建始县| 故城县| 大冶市| 区。| 天镇县| 陈巴尔虎旗| http://444 http://444 http://444