少老师好湿好滑真紧好爽免费,好舒服小雪快深点小说,国产精品se,岳的乱系列18部分部分

無憂MBA論文網MBA論文 > MBA課程論文 > 運營管理 > 正文

數字業務戰略對制造企業運營效率的影響機理探討

時間:2024-11-11 來源:m.donnamorgan.com.cn作者:

本文是一篇運營管理論文,本研究以處于數字化轉型中的制造企業為研究對象,綜合應用并拓展戰略一致性理論、資源基礎理論、動態能力理論、社會技術系統理論,選取6家符合行業典型性、研究問題適配性、企業代表性、便利抽樣等原則的制造企業作為案例樣本進行探索性多案例研究。
第1章緒論
1.1研究背景
1.1.1現實背景
(1)以數實深度融合為主線,推進新型工業化是必然選擇
工業革命在工業化歷史上一直是顛覆產業體系、工業化進程和全球競爭格局最大的變革力量,工業4.0技術被認為是第四次工業革命的主導者,推動著工業經濟時代轉向數字經濟新時代。2023年9月22日,首次召開了以“新型工業化”為專題的全國性大會,習近平總書記就推進新型工業化作出了重要指示,指出“新時代新征程,以中國式現代化全面推進強國建設、民族復興偉業,實現新型工業化是關鍵任務”。數實深度融合作為我國推進新型工業化一以貫之的戰略主線(如圖1.1所示),從根本上改變了工業經濟范式(陳曉紅等,2022),不斷催生新的生產要素、打造新的智能制造體系、發展新的運營模式、構筑新的產業生態,為推動制造業新舊動能轉換、提升整體運營效率、推動產業高質量發展提供了新方法論和新途徑(蔡莉等,2021;韓峰和姜竹青,2023)。制造業是國民經濟的主體、立國之本與強國之基,我國亟須面向新形勢新要求(蔡躍洲,2021),把握新工業革命的價值創造邏輯,以新的方法論、路徑和政策推動數實深度融合,為中國式現代化構筑強大物質技術基礎。制造企業應當順應數字時代發展,釋放工業數據價值,強化數字技術與業務的融合,為企業智慧運營注入新動能(陳劍和劉運輝,2021;張璽等,2023)。
在席卷全球的數字化浪潮中,中國制造企業正躬身實踐數字化轉型并取得長足進展。從手工流水的早期工廠到無人值守的智慧工廠,從大規模、大批量的剛性生產到模塊化、定制化的柔性生產,從事后維護到AI、大數據賦能的預測性維護,從封閉的專有體系轉向開放自動化……(陳國青等,2022)“十三五”期間,我國傳統產業積極推進關鍵環節智慧運營,制造企業關鍵工序數控化率、經營管理數字化普及率和數字化研發設計工具普及率分別達52.1%、68.1%和73.0%。紅杉中國發布的《2023企業數字化年度指南》中提到,企業對于數字化的投入應符合企業戰略,借助數據和技術手段提升運營效率、降低成本和費用是當前最重要的數字化目標。在實現卓越運營的數字化轉型過程中,必然面臨來自現有體系的阻力和摩擦(李雪靈和劉源,2023),制造企業需要處理信息化孤島林立、產業鏈供應鏈鏈條長環節多等復雜系統問題。一如麻省理工學院斯隆管理學院數字經濟首席科學家喬治•韋斯特曼(George Westerman)所言,數字技術與業務戰略深度融合引發數智“蝶變”是制造企業實現卓越運營的進化之道,而非固守以往成功的運營策略,僅以數字技術助力企業成為“走得很快的毛毛蟲”。
............................
1.2研究問題
1.2.1研究對象
在制造業數字化最新的系統研究綜述(Matt et al.,2023)中指出,數字化轉型是利用數據要素和數字技術,變革企業生產流程、商業模式和組織結構,改善要素配置效率、重構價值創造體系的過程(Vial,2019)。當數字化轉型的概念應用于制造業時,常與“工業4.0”(Negri et al.,2017)、“工業互聯網”和“工業物聯網”(IoT)等相聯系,意指通過網絡基礎設施對設備和生產機械進行實時監控和遠程控制,最終實現物理世界和工業世界之間更直接的整合和同步(Kritzinger et al.,2018),并與第三產業產生更深層次關聯引發破壞性變革。
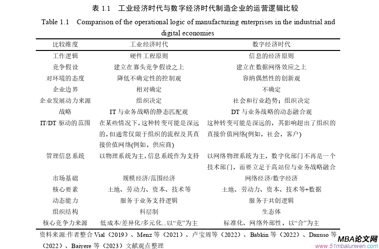
本文所關注的研究對象為處于數字化轉型期的制造企業,并關注上述的制造企業數字化轉型過程。圍繞研究對象,本文從發展階段和行業特征兩方面簡要說明研究對象。其一,從發展階段來看,數字化轉型階段(期)指制造企業由工業經濟時代走向數字經濟時代(黃麗華等,2021),由信息技術(IT)驅動轉向數字技術(DT)驅動,如表1.1所示,顯然不同時代背景下企業運營邏輯存在多個方面的本質區別,只有進行新舊動能轉換才有可能實現新型工業化(李雪靈和劉源,2023)。

運營管理論文怎么寫
運營管理論文怎么寫

..........................
第2章理論基礎與文獻綜述
2.1理論基礎
2.1.1戰略一致性理論
2.1.1.1理論核心思想
戰略一致性理論(Strategic Fit Theory)源于對Robert Solow(1988)生產率悖論(Productivity Paradox,又稱“索洛悖論”)的回應,探究“IT投資為何沒有提高生產率?”這一研究問題。組織理論和戰略管理學者認為,組織內外部都實現了契合(Fit),企業就會表現良好(Miller,1992),其基本假設是IT與企業績效之間的關系取決于組織戰略、結構、環境與IT的一致性(Merali et al.,2012)。如Brynjolfsson和Hitt(1998)所述,當IT投資與戰略、新的業務流程、新的組織結構等相結合時,才能最大化IT的益處。
在過去的30多年里,這一理論被進一步應用于探索“信息技術與業務一致性(IT andBusiness Alignment)”。該議題一直是信息系統領域的三大核心研究議題之一,同時也是企業高管和IT主管關注的首要問題。Henderson和Venkatraman(1993)基于戰略一致性理論開創性地提出了針對該議題的戰略一致性模型(Strategic Alignment Model,SAM),并將信息技術與業務一致性定義為業務戰略、業務基礎設施、IT戰略和IT基礎設施之間的相互適應整合的程度。該模型指出企業應從3方面來對齊IT和業務領域,即戰略匹配、功能集成、以及交叉整合。如圖2.1所示,戰略匹配,也稱作知識匹配(Intellectual Alignment),反映了IT戰略與業務戰略之間的匹配程度,是IT戰略對業務戰略的支持程度。功能集成,也稱作運作匹配(Operational Alignment),反映了IT和業務基礎架構及流程之間的匹配程度,是組織內部業務和IT基礎架構的一致性程度。交叉整合,也稱作交叉領域匹配(Cross-domainAlignment),反映了內外部的交叉連接與反應,是IT與業務的戰略、基礎架構之間的整合程度。
.......................
2.2制造企業運營效率相關研究
2.2.1制造企業運營效率的概念內涵
不同于經營效率(Operating Efficiency,周陽敏,2010)和生產效率(Production Efficiency,白俊紅和卞元超,2016),運營效率(Operational Efficiency)側重于企業資產的使用效率,提升單位資產轉化為收入的能力是提高運營效率的關鍵(丁志國等,2021),反映了企業總體運營管理水平。制造企業運營效率的相關概念梳理及指標說明如表2.1所示:在概念內涵方面,大體分為4類:其一,強調資源和技術轉化為預期成果的能力。例如,Devaraj等(2007)將運營效率定義為企業利用資源和技術在生產經營中取得的經濟效益與成效的比較。周丹和魏江(2013)在制造企業與知識型服務機構互動的研究中指出運營效率是運營活動對企業目標貢獻程度的評價。其二,強調投入產出比。例如,Shah和Ward(2003)認為運營效率是在成本既定條件下產出最大化或在產出既定條件下的成本最小化。Kortmann等(2014)尤其強調了基于成本的效率和基于時間的效率,認為運營效率是價值創造過程中產出與投入的比率。其三,強調運營的具體流程和方面。例如,葉飛等(2012)指出運營效率是供應鏈伙伴間信息系統協同與信息共享結果的最終體現。李曉明等(2013)則將運營績效分為供應商運作績效和客戶運作績效。供應商/客戶運作績效是指供應商/客戶在向制造商提供產品或服務過程中的績效。其中,前者主要包括產品或服務的質量、柔性、交貨等方面;后者主要包括產品或服務的質量、柔性、交貨等方面。其四,強調運營不同分析單元的表現。例如,Chavez等(2013)以生產線為分析單元,著重探討質量、交付、靈活性和成本方面的表現。Dubey等(2020)則在大數據分析和人工智能對運營效率的影響研究中側重從業務分析和信息系統描述企業運營成果。
...................
第3章 基于多案例研究的理論模型構建 ...................... 67
3.1 案例研究設計 .......................... 67
3.1.1 研究方法 ....................... 67
3.1.2 案例選取 ............................ 69
第4章 研究假設與概念模型 ..................................... 103
4.1 數字業務戰略與制造企業運營效率 .......................... 103
4.2 數據資源化的中介作用......................... 105
第5章 量表設計與數據收集 ...................... 127
5.1 問卷設計 ............................ 127
5.1.1 研究方法 ................................ 127
5.1.2 問卷制定的程序步驟 ........................ 128
第6章實證檢驗與結果討論
6.1問卷信效度檢驗
考慮到小樣本預試階段存在題項刪減,為確保后續檢驗可信可靠,再次確認數據資源化量表有效,本小節對大樣本數據進行問卷信效度檢驗。
6.1.1信度檢驗
信度檢驗結果如表6.1所示,所有變量量表題項的CITC系數處于0.510~0.871間,均大于0.50標準線;所有變量量表題項的Cronbach’sα系數處于0.863~0.932間,均大于0.70標準線;各研究變量刪除題項后未導致Cronbach’sα值升高,因此各研究變量信度較高。

運營管理論文參考
運營管理論文參考

..........................
第7章結論與展望
7.1研究結論
制造業是立國之本、強國之基,是國家經濟命脈所系,是我國重要的發展引擎(李雪松等,2022)。數字技術與實體經濟深度融合,為制造業提質降本增效和轉型升級提供新動能,工業4.0技術更是開啟了智能化時代,推動我國制造業從“中國制造”走向“中國智造”(李雪靈項目團隊,2023)。當制造企業開展數字業務戰略實現新舊動能轉換時,其在工業經濟范式和數字經濟范式下實現運營效率的影響機理是否相同?若不同,其關鍵路徑為何?工業4.0技術情境在其中發揮怎樣的催化作用?這一系列基礎性問題尚未解答清楚(Menz etal.,2021)?;诖?,本研究以處于數字化轉型中的制造企業為研究對象,綜合應用并拓展戰略一致性理論、資源基礎理論、動態能力理論、社會技術系統理論,選取6家符合行業典型性、研究問題適配性、企業代表性、便利抽樣等原則的制造企業作為案例樣本進行探索性多案例研究,構建了包含數字業務戰略、數據資源化、模塊化能力、制造企業運營效率、工業4.0技術成熟度感知在內的理論框架,結合理論分析和相關文獻研究共提出了12條主要假設,并在“數據資源化”量表開發和相關變量量表驗證的基礎上,進一步運用大樣本問卷調查法和統計分析方法對495份有效樣本進行實證檢驗,得出以下研究結論:
(1)數據資源化是包含數據映射化、數據聯通化、數據杠桿化3個維度的形成型構念
本文基于資源基礎理論和數據本位觀,通過嚴謹的研究范式,探究了“數據資源化”概念的內涵、結構并進行了量表開發與檢驗。首先,依據已有研究,本文界定了數據資源化的概念內涵:組織為使數據在其目標背景下有用而采取的資源動態配置行為;其次,遵循扎根理論方法論,基于6家典型制造企業數字化轉型實踐,編碼歸納出了“數據資源化”的3個核心維度:數據映射化、數據聯通化、數據杠桿化。其中,數據映射化是指通過將物理世界的事物與關系編碼到數字世界來發揮數據資源的規模效應,數據聯通化是指通過實現多源異構數據全流程跨域流通來發揮數據資源的網絡效應,數據杠桿化是指通過挖掘數據與數據、數據與場景之間的關聯關系來發揮數據資源的放大效應??偟膩碚f,3個維度既相互獨立又相互關聯,共同構成了數據資源化這一核心概念:三者均可以通過改變數據資源狀態來提升數據資源的潛在價值,同時相互促進升維、相互約束控制。數據映射化→數據聯通化體現了數據資源化的量變過程:數據被重新利用,數據聯通化→數據杠桿化體現了數據資源化的質變過程:數據被創新利用,數據杠桿化→數據映射化體現了數據資源化的邊界拓展過程:數據想象力邊界被放大;再次,結合探索性(N=120)與驗證性(N=135)因子分析,利用規范的量表開發程序,確立了“數據資源化”量表為包含16個題項、3個維度的二階形成型測量量表;最后,在數字業務戰略對制造企業運營效率的影響機理模型中,該量表對模塊化能力和制造企業運營效率有良好的預測作用,進一步驗證了數據資源化概念及量表的有效性。
參考文獻(略)

相關閱讀
    暫無數據
?
想畢業,找代寫
在線咨詢 在線留言咨詢
QQ在線
返回頂部
  • 少老师好湿好滑真紧好爽免费 鄂托克旗| 横山县| 新龙县| 玉门市| 本溪| 工布江达县| 日照市| 南溪县| 平利县| 邹平县| 武强县| 三穗县| 衡南县| 临邑县| 会东县| 卫辉市| 铜陵市| 方正县| 饶河县| 长宁区| 吉水县| 沙坪坝区| 榆林市| 五寨县| 白河县| 巴南区| 玉龙| 延安市| 石屏县| 罗江县| 故城县| 株洲县| 宝坻区| 塔河县| 土默特右旗| 栖霞市| 古交市| 汝城县| 滦南县| 浮山县| 苏尼特左旗| http://444 http://444 http://444