少老师好湿好滑真紧好爽免费,好舒服小雪快深点小说,国产精品se,岳的乱系列18部分部分

無憂MBA論文網MBA論文 > MBA課程論文 > 商法 > 正文

董事對公司債權人的民事責任探討

時間:2025-11-01 來源:m.donnamorgan.com.cn作者:

本文是一篇商法論文,筆者認為隨著企業的發展,債權人逐漸成為企業的經營活動的參與者與投資者,對企業的發展起著日益重要的作用;董事也逐漸取代股東,成為公司的治理核心。在這個背景下,我們更要積極探索構建和完善董事對公司債權人民事責任制度,以期平衡好董事與公司債權人的利益,促進公司實現更好的發展。
1緒論
1.1研究背景以及研究意義
1.1.1研究背景
在公司治理中,董事責任一直是公司法研究的核心命題。傳統的公司法理論認為,董事作為公司機關的內部組成人員,以公司的名義對外實施職務行為,其行為的后果由法人承擔。然而,隨著公司經營規模的持續擴大以及股權結構的日益分散,公司的控制權和所有權分離,董事會逐漸掌握了公司的經營管理權。此外,商事活動的復雜化和專業化程度的提高也進一步促進了董事會中心主義經營模式的建立,相較于股東,董事在作為公司的經營管理者在財務、風險控制等方面更具專業優勢,這種能力的差異也進一步使得董事逐漸掌握公司的決策權和控制權。董事會權力的擴張導致董事侵害公司債權人利益的行為時有發生,在股東會中心主義模式下,法人人格否認制度的建立就在于通過約束董事的行為來平衡股東和公司債權人之間的利益,在當下董事中心主義治理模式下,有必要設立董事對公司債權人民事責任制度,以保護債權人的合法權益。
2024年正式施行的《中華人民共和國公司法》,體現了我國強化董事責任的立法價值取向,其中的一百九十一條創新性地規定了董事在一般情形下對公司債權人的民事責任制度,為債權人向董事主張責任提供了新的法律依據。但是該條款的規定并不明確,例如該條款將董事的對公司的債權人的民事責任籠統的規定為民事賠償責任,使得法院在裁判時難以準確適用,此外對于責任性質的認定以及責任的構成要件方面,也需要做進一步的分析與研究。同時,現行《公司法》在董事履職免責機制方面也存在不足,因此,亟待通過構建系統性的制度設計來優化權責配置體系,以避免對董事責任的過度加重。
..............................
1.2國內外研究現狀
1.2.1國內研究綜述
(1)董事對公司債權人承擔民事責任的理論基礎
第一,法人機關理論是否構成董事對債權人承擔民事責任的阻礙。關于法人機關理論是否阻礙董事對公司債權人承擔民事責任,國內外學者對其存在不同的觀點。第一種觀點認為,在傳統的法人機關理論下,董事不應當對公司債權人承擔民事責任,如楊代雄認為,董事作為法人機關的組成人員,其行為應當被視為公司的行為,由公司承擔行為的后果[1]。另一種觀點則截然不同,該觀點認為法人機關理論并不能阻礙董事對公司債權人承擔民事責任。如李培根認為法人作為法律擬制的主體,需要通過法人機關理論來實現其人格化,即通過一種制度設計,將法人以及法人機關內部組成人員的行為的法律效果歸屬到法人的責任財產上,其主要目的是讓法人機關同自然人民事主體一樣,獨立實施民事法律行為,承擔民事責任[2]。
第二,董事是否對公司債權人承擔信義義務。針對這一問題,國內的主流觀點認為,董事應當對公司債權人承擔信義義務,但對于承擔信義義務的時間點存在分歧。第一種觀點認為,董事只有在公司瀕臨破產時才對債權人承擔信義義務。如學者陳鳴認為,在公司經營狀況良好的情況下,債權人的損失通過公司即可獲得賠償,此時無須董事承擔責任;在公司的瀕臨破產時,債權人成為董事經營風險的實際承擔者,此時董事應當對公司債權人負有信義義務以保護債權人的利益[3]。第二種觀點認為,董事對債權人承擔信義義務不只限于公司瀕臨破產之時,如李建偉強調了董事與公司均對社會負有責任,董事經營行為的目的不僅僅是為了實現公司利益的最大化,而是平等的保護處于公司這個平臺上的所有主體的利益,債權人作為公司的利益相關者,董事應當對其承擔信義義務,從而使得董事在公司的經營管理中更加積極地履行勤勉與忠實義務,實現公司的長遠發展[4]。
......................
2董事對公司債權人民事責任的概念界定及基礎理論
2.1董事的界定
2.1.1董事的定義
法律概念是法學研究的基石,作為法的核心要素之一,明確法律概念的內涵和外延有利于我們構建法律制度的框架,確定法學研究的邊界。在本文的研究中,只有明確了董事的定義,公司的債權人才能確認自己應向何人主張自己的權利。雖然公司董事逐漸成為公司經營管理活動的核心,但是現代公司法卻沒有對董事的定義作出精準的界定,因此本文在研究董事對公司債權人民事責任制度的過程中,有必要先對董事的定義與內涵進行分析與界定。
(1)理論層面分析
在理論層面,對于董事的定義學界未形成統一的認識,主要形成了以下三種學說:第一,個人說。個人說認為,董事僅能以董事會成員的身份,通過董事會的決議的方式行使職權,董事會才是公司的執行機關,其個人并不是公司的執行機關。第二,機關說。機關說認為董事與董事會并列,均是公司的執行機關。第三,綜合說。綜合說認為董事的身份具有特殊性,需要從組織法和行為法兩個層面對董事的定義進行界定。在行為法層面,董事基于公司的任命實施經營管理公司的行為,其職務行為通過董事會決議等形式轉化為公司的行為,但是該行為仍然體現董事的個人意志;在組織法層面,董事作為法人機關的組成人員,其職務行為就是公司的行為,其行為的后果由公司承擔。
(2)立法層面分析
在立法方面,我國的《公司法》未對董事的概念進行任何界定,國外的一些國家的法律對董事的定義作出了規定,但是定義的方式各不相同。印度尼西亞的《公司有限責任法》規定,董事是公司的執行機關,負責公司的經營管理事務。韓國《公司法》則認為,公司的董事是經由股東大會選任的行使經營管理職權的公司常設機關的組成人員。英國原1985年《公司法》以及2006年《公司法》都認為:是否具有董事身份關鍵在于其是否處于董事位置實際行使董事職權,而不在于其稱謂如何。英國公司法的這種定義其實是一種實質董事的定義,只要行為人發揮了董事的功能和作用就應當被認定為董事,其是否具有董事頭銜和稱謂不影響對其董事身份的認定。
...............
2.2債權人的界定
2.2.1債權人的內涵
基于我國民商合一的編纂體例,《公司法》上的債權人的定義與《民法典》中債權人的定義沒有差別,即在債的關系中對另一方當事人享有請求權的一方當事。本文中債權人的特殊之處在于債務人主體并非是董事,而是公司,基于董事身份的特殊性,其對公司債權人負有信義義務,當董事違反對公司債權人的信義義務時,債權人可以據此請求董事承擔民事責任。
2.2.2債權人對公司經營的意義
傳統的的公司法理論認為,公司就是股東私人財富最大化的工具,股東通過投資建立公司,并通過公司的經營活動實現獲益。在這一觀點下,股東權益和公司法人利益具有價值目標的同一性,作為公司經營管理者的董事應當以公司利益也即股東利益最大化為目標。隨著商事實踐的發展,股權至上主義帶來了一系列的問題與后果(例如波音公司為了追求股價壓縮研發成本,最終導致飛機質量出現問題,出現了346人死亡的嚴重后果),這在一定程度上促進了利益相關者理論、社會責任理論的發展。

商法論文怎么寫
商法論文怎么寫

............................
3 董事對公司債權人承擔民事責任的現狀及問題分析 ...................... 18
3.1 董事對公司債權人承擔民事責任的立法現狀分析 .................... 18
3.1.1 《民法典》中的相關規定 ........................ 18
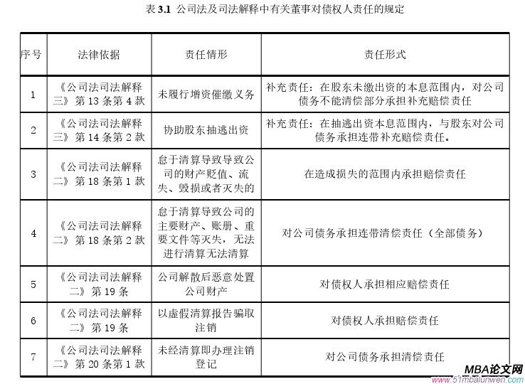
3.1.2 《公司法司法解釋》中的相關規定................... 18
4 董事對公司債權人民事責任的構成要件分析 ................... 25
4.1 主體要件 ................................... 25
4.1.1 董事類型 .............................. 25
4.1.2 董事薪酬 .......................... 26 
5 董事對公司債權人承擔民事責任的完善建議 .................... 31
5.1 增加董事對公司債權人承擔民事責任的一般規定 .................... 31
5.1.1 增加董事對認繳資本催繳義務的法律條款 .......................... 31
5.1.2 增加董事申請破產義務的法律條款...................... 31
5董事對公司債權人承擔民事責任的完善建議
5.1增加董事對公司債權人承擔民事責任的一般規定
5.1.1增加董事對認繳資本催繳義務的法律條款
在前文的案例分析中,我們發現:深圳斯曼特案件經過三次審判才的到生效判決的重要原因就是,我國公司法僅規定了董事未履行催繳增資義務的責任,而沒有規定董事未履行催繳出資義務的責任,致使一、二審法院在裁判時因缺乏有關的法律依據,判決董事無須對公司債權人承擔民事責任。這種法律制度不完善的情況,導致債權人的權益無法得到有效的保護。增資與出資都是維系公司資本充足的重要方式,相比于增資,出資對于公司的意義更加重大,沒有出資公司無法成立。尤其是在如今完全認繳出資的背景下,董事作為公司的管理者更應承擔起對認繳出資的催繳義務。因此,我國《公司法》應增加董事負有認繳資本催繳義務的法律條款,從而使公司債權人的利益得到更好的保護。
5.1.2增加董事申請破產義務的法律條款
根據我國《破產法》以及相關法律的規定,董事在公司的破產程序中主要與公司的清算責任相關,并沒有將董事規定為破產申請的義務人,這與我國公司的經營管理實際是不相符的。首先,股東不是申請破產義務人的最佳人選。在公司法領域,公司作為企業法人,以其全部財產對公司的債務承擔責任,股東則以其出資額為限對外承擔責任。在公司瀕臨破產的情況下,股東更傾向于實施商業投機行為,以期救活公司,實現自己利益的最大化,即使相關的經營行為失敗,對于股東來說其損失也不會加大,但是該行為卻嚴重損害公司債權人的利益,因此股東作為申請破產義務人存在弊端。第二,董事應承擔破產申請義務。一方面,作為公司的經營管理者,董事充分了解公司的經營狀況,可以對破產申請的時機進行充分的把握。

商法論文參考
商法論文參考

........................
結語
法人實在說認為,董事作為公司法人機關的內部組成人員,其職務行為是公司的行為,由公司對外承擔責任,董事與公司債權人之間不具有任何直接的法律關系。然而隨著企業經營規模的日益擴大,公司的所有權與經營權逐漸分離,董事逐漸成為公司的治理核心,董事濫用權利損害公司債權人利益的行為大量增加,使得英美法系和大陸法系的一些國家開始認識到構建董事對公司債權人民事責任的重要性。近幾年來,我國在立法與司法實踐中也逐漸開始了構建董事對公司債權人民事責任制度的嘗試,但是相關的立法范圍較為狹窄且沒有形成體系,在司法實踐中也沒有形成的統一的裁判規則,使得債權人的利益沒有得到有效的保護。因此,我國必須完善和發展董事對公司債權人的民事責任制度,最大限度的發揮其功能。
本文首先從董事對公司債權人民事責任的基礎理論問題出發,明確了董事對公司債權人民事責任制度的責任主體、理論基礎以及責任性質,然后結合我國的立法以及司法實踐中出現的問題,參考國內外相關的制度經驗,提出構建我國董事對公司債權人民事責任制度的建議:根據責任的性質分析明確責任的構成要件,為司法裁判提供統一的標準;完善相關立法,實現相關法條之間的協調配合;在構建董事對公司債權人民事責任制度的同時,通過商業判斷規則、董事異議免責等制度設置避免對董事責任的過度加重,在保護債權人利益的同時,維持董事經營管理公司的積極性。隨著企業的發展,債權人逐漸成為企業的經營活動的參與者與投資者,對企業的發展起著日益重要的作用;董事也逐漸取代股東,成為公司的治理核心。
在這個背景下,我們更要積極探索構建和完善董事對公司債權人民事責任制度,以期平衡好董事與公司債權人的利益,促進公司實現更好的發展。
參考文獻(略)

相關閱讀
    暫無數據
?
想畢業,找代寫
在線咨詢 在線留言咨詢
QQ在線
返回頂部
  • 少老师好湿好滑真紧好爽免费 红河县| 淳安县| 丽江市| 秀山| 永定县| 邢台县| 无锡市| 黔东| 芜湖市| 鄂托克前旗| 吉安市| 绥滨县| 靖远县| 河间市| 尼玛县| 东乌珠穆沁旗| 城固县| 弥渡县| 中超| 舟山市| 岗巴县| 河北省| 仙桃市| 历史| 商南县| 榆林市| 桂平市| 谢通门县| 莒南县| 舞钢市| 玉山县| 万全县| 铜鼓县| 石柱| 原阳县| 佛教| 丘北县| 兴安盟| 班玛县| 林州市| 甘谷县| http://444 http://444 http://444