少老师好湿好滑真紧好爽免费,好舒服小雪快深点小说,国产精品se,岳的乱系列18部分部分

無憂MBA論文網MBA論文 > MBA課程論文 > 公共選修課企業倫理 > 正文

企業社會資本的倫理內涵及培育機制探討

時間:2021-10-01 來源:51mbalunwen作者:vicky
本研究以“如何促進企業社會資本形成”為關注點,以企業倫理學視角分析社會資本涉及“道德”與“利益”的根本屬性為起點,以全面認識企業社會資本的內涵、性質和作用機理為基礎,結合企業實踐建構企業社會資本培育機制體系,進一步運扎根理論研究方法對多家企業案例進行質性分析,驗證了企業社會資本培育體系的可行性。

第一章   文獻綜述與重要概念界定

第一節   文獻綜述
近半個多世紀以來,學界對社會資本理論的研究呈現出較高的熱度和興趣,但在其基本定義上,人們還存在較大的爭議,不同的專業視角對社會資本有著不同的解讀,梳理其概念的起源、演變歷程和學術背景,可以幫助我們更好地理解社會資本的概念內涵和方法范式。在對比中外企業倫理研究的成果的基礎上,進一步分析企業社會資本與企業倫理之間的學理邏輯與關系。
一、從資本到社會資本的理論演進
社會資本理論的產生與發展是在資本概念產生并擴展到人力資本理論之后,經濟學與社會學等學科相互交叉、深入研究而產生的成果。
(一)資本概念的產生
資本是現代經濟學和企業管理學的核心概念,它是任何一個經濟體、經濟組織包括企業生存和發展的決定因素。“資本( capital)”這個詞最早出現在中世紀的拉丁文中,本意指的是?;蚱渌倚?,它們是當時最重要的社會財富。
到了 12 世紀至 13 世紀,  “資本”概念也出現在歐洲社會生活中,龐巴維克指出當時資本概念指向的是“一種具備增殖功能的貨幣”13。到了中世紀晚期,資本主義生產方式在歐洲萌芽并發展的過程中,農業社會逐漸向商業社會過渡,這一時期人們對資本的認識出現了重農與重商兩種觀點并存的格局,做為重視貿易流程的重商學派,傾向于將貨幣直接等同于資本;重視傳統農業的所謂重農學派依然傾向于實物的價值——他們認為有形的土地、農具才是資本??傊?,在那個以農業為主、工商業起步發展的時代,人們理解的資本仍然是實物樣態的。
隨后,古典經濟學家亞當·斯密等都把資本作為最重要的經濟元素進行研究討討,他們擴展了資本概念,認為為了有所收益而進行的所有人類活動都構成了資本的一部分。到了現代,“資本既是一種投入又是一種產出”14成為經濟學家們的共識,認為資本是具有生產性的資源。
馬克思在批判繼承資產階級政治經濟學家資本觀的基礎上提出了科學的資本觀。在《政治經濟學批判(1857—1858 年手稿)》中有這樣的論述:“當規定資本概念時,會遇到規定貨幣概念時所沒有遇到的困難。資本實質上就是資本家;但是,它同時又是作為一種資本家不同的資本家存在要素,或者說生產本身就是資本。”15進而得出“資本顯然是關系,而且只能是生產關系”16的結論,馬克思繼承了古典經濟學中的合理成分,在其多篇論著尤其在《資本論》中揭示了資本的一般屬性, “而資本只有一種生活本能,這就是增殖自身,創造剩余價值,用自己的不變部分即生產資料吮吸盡可能多的剩余勞動”17,即資本是能夠帶來剩余價值的價值。
現代生活中,“資本”已經成為使用最廣泛的詞匯之一,它本質上是一個社會概念,資本“反映出每個社會的發展態勢及該社會普遍的社會關系”18,隨著資本概念的廣泛應用,其內涵也得到不斷拓展和豐富。 
表 1-1   國內外關于企業倫理的定義
表 1-1   國內外關于企業倫理的定義
...................................

第二節   分析企業社會資本的倫理學基本理論
倫理學是以道德現象為研究對象的學說,從廣義上看,這門學問是為了“理解我們的個人與社會道德體驗而進行的系統性工作”68,并在這一前提下確定對人類行為進行調整控制所依據的規則,確定值得追尋的價值理念和值得培養的性格特征,因此,它是體現人類文明的學科。企業運用所儲備的社會資本進行的生產經營也是一種社會行為,人類的任何社會行為都會被從道德角度加以審視,同樣,社會資本的積存和運用也受到一定道德前提的限制。因此本節對引入倫理視角分析企業社會資本的可行性進行論證、對可以用于分析企業社會資本的倫理學理論資源進行挖掘、對企業倫理與企業社會資本的關系進行梳理。目的在于,充分應用倫理學珍貴的文明成果所闡釋的倫理本質和提供的倫理原則,深刻認識企業社會資本的倫理蘊涵。
一、引入倫理視角分析企業社會資本何以可能與必要?
企業社會資本之所以可以被納入倫理視角進行分析,是因為這種分析有其可能性和必要性。其可能性在于,企業社會資本符合企業倫理研究對象與目標的特征,作為經濟倫理學重要分支的企業倫理學是“研究如何能使道德規范和理想在現代經濟的條件下發揮作用的問題” 69。王小錫認為這一學科是研究“人們在社會經濟活動中的善惡價值取向及其規范和行動形成與發展規律的學問”70,經濟倫理學科的價值在于,通過研究社會經濟生活中的道德命題,進而“為經濟活動主體提供道德準則”71。具體到企業倫理研究這一學科,其主要研究對象是企業倫理道德關系,“不僅要研究善惡及其作用、形式,還要研究企業道德規范的建設、企業道德評價和企業道德品質的塑造等”72,即企業倫理學科一方面要研究企業的“倫理合理性”;另一方面要提供“企業經營管理活動中的倫理規范”73。綜上可見,無論是經濟倫理學還是具體到企業倫理學,都是要將倫理規范、倫理實踐作為研究對象。企業社會資本包括結構性社會資本和認知性社會資本,結構性社會資本是以企業為中心節點而建立起來的社會關系結構,這種社會關系是一種經濟關系,同時也是受道德原則和道德意識支配的倫理關系;而認知性社會資本,則是蘊含在企業社會關系中的誠信、合作等文化性、道德性資源。從正向意義上說,能夠產生經濟價值的企業倫理其實就是企業社會資本的重要組成,兩者是有可能辯證統一起來的,研究企業社會資本,必然要研究企業的倫理關系、倫理責任等。在此種意義上,企業社會資本完全具備企業倫理學研究對象的明顯特征,具備以企業倫理為起點對其進行研究的可能性。
............................

第二章   企業社會資本的倫理內涵解析

第一節   企業三種主要資本與人的關系
在綜述部分,我們已經提及,按照馬克思主義的觀點,資本是一個社會概念,可以從生產力和生產關系的角度認識資本屬性與人的本質關系。具體到企業的幾種主要資本,也因其資本形態不同,與人的本質之間存在密切關聯,分別關涉到人的自然性、實踐性和社會性。
一、物質資本源于人對物的自然依賴
物質資本是指以物的形態存在的一類企業資本,包括機器、工具、原料、產品等,人們最先認識資本便是從資本的物的維度開始的。物質資本是企業產生的前提,馬克思認為,資本集中到一個資本家手中,在同一資本下同時雇傭大批工人進行生產時,企業才誕生。從這里我們可以看出,資本家擁有資本,是指土地、生產工具等物質資本,所以說物質資本是企業產生的前提。按照現代企業治理的通行做法,成立企業必須按照相關法律規定的程序進行,要有確定的住所和注冊資金,因而從法律意義上看,物質資本也成為企業成立的基本前提。
以物為特征的人的自然性是天賦的、與生俱來的。誰都無法否認,人首先是一個自然的存在物,人作為物質世界的存在,同其他動物植物一樣,首先具有物質性或自然性。人首先是一個有生命的肉體的存在,這是人的自然本性,人和世界的一切都是以自然本性為基礎。正如馬克思、恩格斯在《德意志意識形態》中所論述的:“全部人類歷史的第一個前提無疑是有生命的個人的存在。”153由此,馬克思認為人類首先應該明確的一個重要事實,就是人的自然狀態以及這種狀態與自然界的各種聯系。人可以改造自然,但人永遠無法脫離自然,恩格斯在論述自然與人的關系時一針見血地指出:“我們每走一步都要記住,決不像征服者統治異族人那樣支配自然界,決不是像站在自然界之外的人似的去支配自然界”154。人的血肉之軀依賴于自然界而存在,并且構成了自然界的一部分。恩格斯的一觀點近年來經常被人提及,因為人類工業化進程中,無所顧忌地改造自然也破壞了自然,如今面臨的各種環境問題都是自然界對人類的懲罰,這警醒人們時刻不要忘了本身的自然屬性。恩格斯主張的人屬于自然,應敬畏自然,與自然渾然一體的思想,愈發顯示出其偉大之處。
...............................

第二節   企業結構性社會資本的倫理內涵
企業與利益相關者之間的關系,不僅僅是經濟利益關系,還體現為一種倫理關系。企業在與利益相關者交往互動過程中采取什么態度,選擇什么樣的行為,以什么為目的以及應當履行什么樣的道德責任等,必然構成企業與利益相關者之間的倫理關系,沒有不存在倫理關系的利益相關方。倫理關系以經濟關系特別是利益關系的為基礎,構成了企業社會關系的重要方面。企業倫理關系不是孤立存在的,而是存在于企業生產、銷售、分配等全部環節以及經營管理的具體活動當中。
一、企業利益相關者與結構性社會資本
前文已述,結構性社會資本是行為主體建立起來的可以從中獲取資源的社會關系網絡,結構性社會資本是客觀性的。由于企業的本質是以獲利為目標的經濟主體,所以企業可以從中獲取資源的社會關系網絡是由其全部利益相關方構成的,企業利益相關方與企業構成的關系網絡便是企業的結構性社會資本。
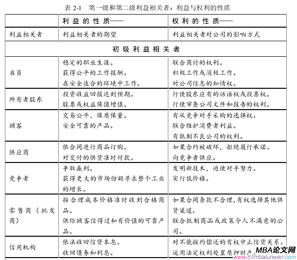
二十世紀九十年代以來,“利益相關者”概念出現在西方企業理論中。這一概念的出現重新定位了企業與其內外部產生的各種利益關系,人們開始更全面地思考企業的權利與責任。所謂利益相關者(Stakeholder),英文詞源來自于“股份持有者”即股東(Stockholder),股東作為企業股份的持有者(Shareholder),擁有企業的有所有者權益,企業的經營成敗直接關系到股東的利益。由此引申來的“利益相關者”概念,指的是那些與企業產生彼此相互影響的利益關系的個人或團體。具體地說,企業利益相關者大體包括:投資者、員工、客戶、供貨商、競爭對手、社區及政府等個人或團體。在利益相關者理論產生之前,人們都是將其視為外生變量來考察這些個人或團體與企業的關系。利益相關者理論產生之后,與企業存在利益關系的個人和團體,被作為與企業生存發展息息相關的重要因素,被納入企業經營決策的視野。西方管理學界對利益相關者的內涵的認識也經歷了兩個階段,起初學者仍然是以企業為主體,認為利益相關者受企業行為的單向影響;隨著考察的深入,人們發現利益相關方也對企業產生影響,企業與利益相關方之間不是單向的關系,而是互相影響互相滲透的雙向關系。美國著名企業倫理學者 R.愛德華·弗里曼是后一種觀點代表,自從 1984 年他在《戰略管理——利益相關者方法》一書中正式將利益相關者的內涵解釋為“任何能夠影響公司目標的實現,或者受公司目標實現影響的團體或個人”173,他的這一定義和解釋迅速引起了西方學者的關注,隨后形成了超越企業利潤最大化的利益相關者理論。這種利益相關者的定義從早期僅把那些與企業業務有密切關系的人看作利益相關者,進一步擴展到了廣義角度的利益相關者。近年,陸續有學者把利益相關者與企業形成并聯起來,斯坦福研究院認為,對企業來說存在這樣一些利益群體,如果沒有他們的支持,企業就無法生存。我國學者王竹泉和杜媛率先提出了企業是由利益相關者組成的集體,他們將企業的利益相關者按照是否與企業簽訂契約為標準,分為兩個層次,“企業的形成是利益相關者兩個層次集體選擇達到的一個可接受的均衡狀態”174,這一企業形成的利益相關者說,是對利益相關者理論的一種深化應用。
表 2-1   第一級和第二級利益相關者:利益與權利的性質
表 2-1   第一級和第二級利益相關者:利益與權利的性質
......................................

第三章   企業社會資本的特性與作用機理 ................................ 83
第一節   企業社會資本的特性 .......................................... 83
一、企業社會資本構成的復合性 ...................................... 83
二、企業社會資本的易流失性 ..................................... 84
第四章   企業社會資本培育的現狀與機制建構 ....................................... 95
第一節   企業社會資本培育現狀:困境與機遇 .................................... 95
一、對企業社會資本概念及其倫理特質認識不足 ........................................... 95
二、企業社會資本培育投入驅動力不足 ..................... 96
第五章   基于“扎根理論”對企業社會資本培育機制的驗證 .................. 123
第一節   研究設計 .............................. 123
一、研究方法 .................................... 123
二、樣本選取 ............................. 126

第五章   基于“扎根理論”對企業社會資本培育機制的驗證

第一節   研究設計
按照扎根理論的研究思路,從深入企業情境出發去發現問題、思考問題——尋找典型案例——多渠道獲取資料和數據——進行程序化分析繼而構建理論,這首先需要進行研究設計,確定研究方法、研究過程和研究步驟,在此基礎上進行樣本選取和數據采集。
一、研究方法
根據本文研究對象和研究目的,本研究擬運用扎根理論這種質性研究方法研究企業社會資本培育的內生邏輯與一般規律,并與前面建構的企業社會資本培育機制相印證,檢驗其體系的合理性與實踐上的可行性。扎根理論運用探索性研究技術,通過對原始材料的深描、數據與理論的反復印證,能夠生成具有深度和可信度的結論,其優點在突破一般實證分析方法的局限性。相比于單個案例研究追問具體是什么的方式,扎根理論進行的是在多個案例間反復驗證尋求共性,提高效度。本文在研究中既實現單個案例研究所達到的目標,同時應用國內多個企業或事件做為案例,提供既所括企業經營管理的一手數據材料也包括民眾訪談的經驗材料。如果這些企業和事件構成的不同性質的案例,其分析結論最終共同指向一個或一組具有共性的結論時,說明案例研究具有一定的有效性和科學性。因此,本文采用扎根理論的方法進行多案例研究,進一步驗證企業社會資本培育機制體系的合理性和可行性。通過相關企業資料、事件后續影響和民眾訪談問卷等,提煉挖掘企業社會資本多機制協同培育的理論觀點,并以此為基礎分析社會資本培育的“價值方向——動力生成——保障激勵——外部調節”等維度構成的機制體系的有效性以及其對企業績效的正向影響,進一步驗證企業社會資本培育體系理論框架的可行性和實踐性。運用扎根理論是對企業現象和資料的“深度思考”,分析詮釋社會資本深層的形成機理及培育機制。這樣不會讓復雜的社會資本結構和認知的關聯因素的研究,被局限于實證研究中變量選擇的困難性和有限性,也避免了企業和員工社會化數據采集所帶來的巨大難度。
鑒于社會資本理論研究成果的分散性和多樣性,想要充分識別社會資本培育的影響要素及其機制,僅依靠量化研究方法很難實現。量化研究一直以經驗科學為手段,它遵循實證主義的思路和方法,強調研究方法的普遍性及精確性,高度依賴數據和樣本的客觀性,采用的是自上而下的思維過程。由于定量研究是通過對事物可量化的要素及其相關關系的測量、通過數學方法進行精確計算得出一定的量化結果,再根據量化結果分析研究對象的規律進而得出相對確定的結論。這種定量分析的方法對于社會資本這種以關系和觀念為主要元素的研究對象就很難進行有效的分析,尤其是涉及到企業員工的社會化聯系以及對事物的認知,已經觸及員工的私人生活領域,資料收集難度較大,并且還面臨著諸多復雜的倫理問題。用量化的方法研究社會資本,首先就會遇到缺少一個基本公認的假設前提的難題。
................................

結語

研究結論與展望
一、研究的主要結論
(一)企業社會資本具有豐富的倫理內涵 社會資本是因人的社會性而形成的資源,人的社會性必然包括“人性”“道德”“利益”等基本倫理要素,解析企業社會資本的倫理內涵是全面認識社會資本的必然途徑。
第一,企業三種資本各有其人性前提:企業物質資本聯結人的自然性,企業人力資本體現人的實踐性,企業社會資本基于人的社會性。
第二,企業社會資本因其社會性而建立在共同道德原則基礎上,具有豐富的倫理內蘊;結構型社會資本需要以倫理為價值紐帶來維系。
第三,企業社會資本通過協調企業義利沖突、平衡企業公平與效率的關系、促進人的全面發展等三個方面,實現其特有倫理價值。
(二)企業倫理作為企業社會資本的價值前提與價值紐帶,本身也是重要的社會資本 作為規則的企業倫理是企業認知性社會資本的重要組成部分;
作為精神要素的企業倫理是企業社會資本的價值來源,是維系企業結構性社會資本的價值紐帶。企業倫理是企業社會資本的重要內容,培育企業倫理是培育企業社會資本的基礎。因此,以企業倫理為起點和突破口,在兼顧其他因素的基礎上來探討企業社會資本培育及其機制建構問題,在理論和實踐方面都有其可行性和必要性。 
(三)企業社會資本有著不同于其它資本的特性與作用機理
第一,作為一種非實體性資本,企業社會資本具有集合性、易流失性和負外部性等主要特性。 
第二,企業社會資本通過整合物質資本與人力資本、減少交易成本和促進企業創新活動等途徑,實現其資本作用。
(四)實踐中,可以從四個方面建構企業社會資本培育的機制體系
在分析了企業社會資本培育實踐中的困境和機遇的基礎上,結合企業實際,全方位地討論了企業社會資本的培育機制,一是倫理方面的作為決定企業社會資本培育價值方向的倫理決策機制和職業倫理驅動機制;二是非倫理方面的機制,包括經濟績效驅動、社會心理驅動的動力機制,機構人員保障、激勵約束保障和時空環境保障的保障機制,教育調節、參與度調節和規章制度調節的外部調節機制。
參考文獻(略)
?
想畢業,找代寫
在線咨詢 在線留言咨詢
QQ在線
返回頂部
  • 少老师好湿好滑真紧好爽免费 湖州市| 上虞市| 余干县| 榕江县| 赣榆县| 屏东市| 霍邱县| 涿鹿县| 外汇| 仙居县| 万山特区| 台州市| 徐闻县| 哈尔滨市| 石楼县| 尖扎县| 盱眙县| 门源| 浠水县| 泽州县| 台前县| 双鸭山市| 嘉定区| 本溪市| 乐陵市| 县级市| 来安县| 清远市| 当雄县| 台中县| 民和| 乌兰察布市| 牙克石市| 七台河市| 红原县| 都兰县| 正阳县| 连城县| 道孚县| 滦南县| 临高县| http://444 http://444 http://444