少老师好湿好滑真紧好爽免费,好舒服小雪快深点小说,国产精品se,岳的乱系列18部分部分

無憂MBA論文網MBA論文 > MBA畢業論文 > 戰略管理 > 正文

四川A制藥廠競爭戰略探討

時間:2022-08-15 來源:51mbalunwen.com作者:vicky
本文是一篇戰略管理論文,本文通過利用PEST、五力模型、機會、威脅等分析工具對A制藥廠進行外部分析。內部分析主要是對A制藥廠內部的企業環境資源分析、能力分析、優勢與劣勢分析。
1 緒論
1.1 選題背景及研究意義
1.1.1 選題背景
隨著社會經濟發展,人民生活水平以及經濟實力、消費能力的日益提高,人民對高品質的生活需求也得到了相應的提升。在國家大健康戰略布局下,健康領域的改革成效顯著,醫療、藥品、保健、康養等大健康行業趁勢發展、百花齊放。自十九大制定了“健康中國”戰略,國家圍繞建設健康中國的戰略主題“共建共享、全民健康”,在政府主導該項工作的同時,積極調動社會各界的參與性,補齊健康行業的發展短板、優化要素配置和服務供給,推動健康產業新時代背景下的轉型升級,以此滿足人民不斷變化的健康需求、弘揚健康中國新時代價值內涵、穩步實現“健康中國”戰略目標。
再者,2019年國家衛健委發布《健康中國行動》,意味著國家已經由高層戰略設計正式轉為實踐,著力推動居民健康素養水平提升。根據國家統計局發布的公開數據,我國大健康產業市場規模在2023年能夠達到14萬億的產值,而在2030年將超過16萬億。隨著人們對健康意識的加強、人類壽命的增加、老年人口比例增長等因素,醫藥行業契合國家健康戰略布局,其發展具有廣闊的前景。
A制藥廠是一家集中、西藥制劑研究、開發、生產以及銷售為一體的規?;駹I企業。屬于四川省N市的高新技術企業,在2012年被認定為四川省創新型企業。公司注冊資金4270萬元,現有員工150余人。建有中藥前處理車間、液體車間、固體車間、質檢中心以及48000平方米的GMP標準廠房和相應配套設施。中、西藥共計65個品種,68個批準文號,其中國家基本藥物目錄品種24個,四川省基本藥物目錄19個,共9個劑型,包含片劑、顆粒劑、膠囊劑、散劑、糖漿劑、酊劑、合劑、搽劑、流浸膏劑。公司目前主線生產中成藥,產品有小兒氨酚黃那敏顆粒、玄麥柑桔顆粒、小兒化痰止咳顆粒、藿香正氣水、十滴水、鮮竹瀝、小兒化痰止咳糖漿等普藥。
1.2 國內外研究綜述
1.2.1 與競爭戰略相關的研究
(1)國外競爭戰略研究
國外對于競爭戰略的研究、相關理論體系的形成以及競爭戰略的研究成果都較我國更加成熟、發展更為全面。為戰略管理的理論與實踐發展起到良好的指導性作用,對國外競爭戰略研究的主要闡述如下:
戰略一詞來源于軍事家在戰爭或軍事活動中對于全局的指揮與計劃。隨著社會發展“戰略”開始被運用于其他領域。美國學者錢德勒(Chandler A.D.)與1962年首次將“戰略”用于經營管理,自此形成了企業戰略的概念。正因如此,國外對于競爭戰略體系的研究,其理論豐富程度、研究成果都優先于國內。本文對于國外競爭戰略研究綜述如下:
Chandler(1962)對于戰略和戰略管理的觀點是,其對企業基本長期目標路徑起到決定性和重大干預性的作用,確定企業基本長期目標后,對企業所采用的路徑進行已有資源的優化配置[1]。Mintzberg教授(1978)認為按部就班的正式戰略計劃是存在問題的,戰略應該具備更大的機動性和應變性。他從計劃、謀略、模式、定位、觀念五個不同的角度完善了戰略的內涵,他強調戰略是包括計劃性的戰略以及非計劃性的戰略,更應側重于研究企業的有限理性,著眼于企業在未來不可預測或未知的內外部因素影響下的適應性。Mintzberg的觀點區別于公司戰略中的傳統概念,被視為強調應變性、競爭性、風險性的現代概念[2]。
關于競爭戰略的研究,明茨伯格(1978)指出競爭戰略就是價值理念、規劃、市場定位、對策及實施方案的集合[3]。美國哈佛教授Michael E. Porter(1980)提出了以市場結構分析為基礎的競爭戰略理論,Porter認為:企業盈利能力取決于其選擇何種競爭戰略,而競爭戰略的選擇應基于以下兩點考慮:一是選擇有發展潛力和盈利能力的產業,二是在產業中樹立具備優勢的競爭能力和地位。在《競爭戰略》一書中,Porter提出了著名的五種競爭力量(進入威脅、替代威脅、現有競爭對手的競爭、客戶和供應商討價還價能力)所形成的競爭模型,而競爭戰略為采取進攻或是防守的行動,在所處產業中建立起進可攻退可守的有利地位,有效應對五種競爭力量。
第2章 概念界定和理論基礎
2.1 醫藥制造行業概述
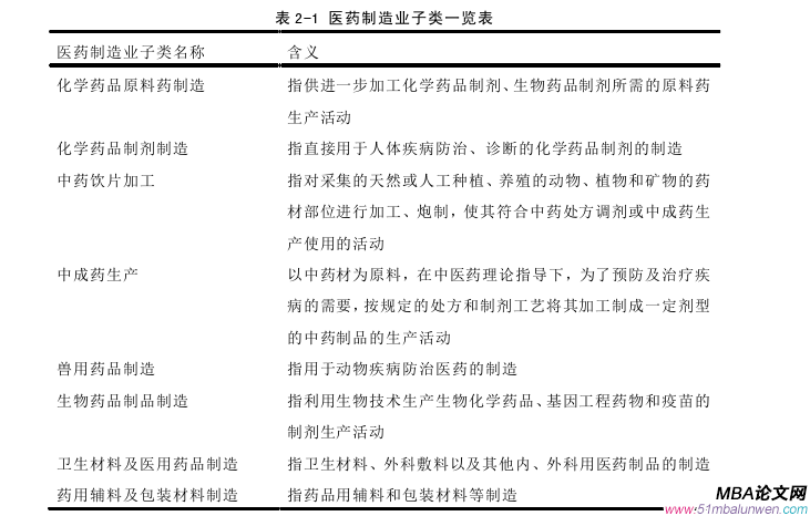
根據我國于2017年第四次修訂的《國民經濟行業分類》,醫藥制造業歸屬于制造業門類。醫藥制造的定義是指將藥品原料在生產過程中經過物理變化、化學變化的方式最終得到可流通的醫藥類產品,這類藥品根據使用對象可劃分為獸用醫藥和人用醫藥。
醫藥制造業在《國民經濟行業分類》中劃分有八個子類,這八個子類構成了完整的現代醫藥產業。囊括了我國醫藥市場藥品及其原料的生產、加工、制造。技術及產品的研究、開發、應用。衛生材料、輔料以及包裝材料的生產制造等等。其詳細內容如表2-1。
戰略管理論文參考
2.2醫藥制造企業概念
醫藥制造企業是指具備生產能力和資質的醫藥企業利用社會的原料資源、通過生產技術的加工、按照市場對產品的需求、并遵循國家對藥品的生產質量標準,將原料資源生產轉化為可供人們治療疾病的藥品。
我國自醫藥產業發展以來,相比國外發達的醫療技術、研發能力、創新能力等,具有資金投入不足、自主創新能力薄弱、人才儲備短缺等等劣勢。因此根據我國醫藥制造業面臨的特殊情況,可將醫藥企業分為高中低端三個類型。如表2-2。
戰略管理論文怎么寫
本文所研究的A制藥廠,從事化學藥品制劑制造及中成藥生產。其所生產的藥品是多年來在百姓生活中被廣泛使用的常規藥物,這類藥品技術含量低、每一個在產品種與之競爭的國內生產廠家成百上千,競爭十分激烈。
第3章  A制藥廠戰略環境分析 ........................ 14
3.1 A制藥廠概況 .......................... 14
3.2 A制藥廠基于PEST外部環境分析 ................ 15
第4章 A制藥廠的競爭戰略方案選擇 ........................ 32
4.1 A制藥廠的戰略目標 .......................... 32
4.2 一般競爭戰略分析 ...................... 32
第5章A制藥廠競爭戰略的實施與保障 ........................... 37
5.1 A制藥廠差異化戰略方案制定 ......................... 37
5.2 A制藥廠競爭戰略方案實施 ............................ 37
第5章A制藥廠競爭戰略的實施與保障
5.1 A制藥廠差異化戰略方案制定
在當今的時代發展下,企業之間的市場化自由競爭,客戶可以自由選取可購買的服務和商品,那么在這種自由的買賣關系中,企業如何突出自身優勢,吸引市場的青睞,差異化戰略就是能夠達到最佳效果的途徑之一。根據上述章節中通過競爭戰略的分析工具的綜合分析,可以得出以下幾種差異化戰略方案。
(1)產品差異化。利用企業生產批文數量多的優勢,全線生產擁有生產批文的醫藥產品,擴大產能,將現有的生產資源利用起來。其次,應當著眼于如何擴大生產,投入資金,吸引醫藥專業技術人才以及有經驗的一線生產人員共同投入到企業的事業中來。再者,也應當將全國獨家生產批文的四維王漿葡萄糖顆粒作為企業產品核心來打造,將獨家產品的優勢在市場中著力顯現出來。
(2)品牌差異化。作為普藥產品生產企業,產品名稱受國家監管使用同一用名,那么在市場競爭中,A制藥廠能夠用以區別于其他企業產品的就是企業的品牌。這也是能夠在市場競爭樹立自身企業形象的亮點。
(3)服務差異化。服務差異化是指企業在為客戶提供的服務內容以及方式上具有個性化和獨特性。而這種差異化服務能夠滿足市場客戶的多樣化需求。在工業制造業企業中,尤其是制藥企業,很少會有企業重視客戶在服務方面的需求,那么為了建立市場競爭優勢,提高服務水平、豐富服務內容以滿足不同客戶的需求,也不失為一條有效的途徑。
6 研究結論與展望
6.1 研究結論
本文主要是對普藥生產企業A制藥廠生存現狀及原因分析、競爭性戰略對策的提出以及戰略方案實施。首先以競爭戰略的相關理論作為寫作基礎,結合競爭戰略分析工具,以A制藥廠為例進行實地調研分析和研究。通過利用PEST、五力模型、機會、威脅等分析工具對A制藥廠進行外部分析。內部分析主要是對A制藥廠內部的企業環境資源分析、能力分析、優勢與劣勢分析。主要針對了企業組織資源、人力資源、市場資源、信息化管理能力、采購管理能力、銷售能力、創新能力以及并入S制藥集團后面臨的新環境等進行分析,由此制定出該企業差異化戰略實施的途徑,并提供相應的戰略實施保障。
本文的創新之處是A制藥廠不同于一般藥企、其作為普藥生產企業、研發創新能力不足、產品同質化嚴重,在研究思路上主要借助五力模型、三大基本競爭戰略(成本領先戰略、差異化戰略和集中化戰略)的分析研究為主,結合A制藥廠的實際情況,實事求是地分析問題所在,將行業需求和現代醫藥技術的發展相結合,通過該企業內外部環境、核心競爭力和產業環境等分析,力圖尋求一個對企業有實際意義的最優競爭戰略,真正解決普藥生產制造企業面臨的競爭問題,幫助該企業在市場競爭中脫穎而出,同時也為同類型企業競爭戰略的制定提供有力的參考。
參考文獻(略)
?
想畢業,找代寫
在線咨詢 在線留言咨詢
QQ在線
返回頂部
  • 少老师好湿好滑真紧好爽免费 楚雄市| 崇明县| 双流县| 宜兰市| 汉中市| 元氏县| 广州市| 清水县| 馆陶县| 株洲市| 瑞金市| 朝阳市| 斗六市| 衡南县| 尉犁县| 得荣县| 武城县| 桐庐县| 鸡西市| 榕江县| 桦川县| 楚雄市| 闵行区| 于都县| 乐业县| 积石山| 濮阳市| 日喀则市| 锦屏县| 育儿| 临城县| 枣强县| 新竹县| 扎赉特旗| 宁国市| 兴化市| 商洛市| 潼关县| 邵阳县| 离岛区| 茂名市| http://444 http://444 http://444